
2021年6月,瑞丰银行成功在A股上市,成为浙江首家上市农商银行。根据2023年半年度报告显示,全行总资产超1800亿元,拥有员工两千余人,拥有107家网点,分布于绍兴市柯桥区、越城区和义乌市,并在嵊州作为主发起行设立嵊州瑞丰村镇银行。综合实力位居绍兴市金融同业前列,连续三届获评全国农商银行“标杆银行”称号。
立足全新起点,瑞丰银行将争创“全国一流农商银行、一流公众银行”,期待与您一起见证新的发展!
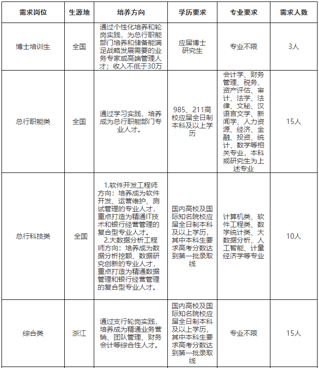
一、岗位要求

二、招聘程序
发布招聘信息→网上报名→简历筛选→笔试→一面→二面→体检→签约录用→实习与培训→入职
笔试和面试我行将根据实际情况适时安排,我行将通过短信、电话等方式与应聘者联系,请应聘者持续关注并保持手机畅通。
三、应聘须知
(1)应聘者应对个人信息的完整性和真实性负责,如与事实不符,我行有权取消其应聘资格;
(2)应聘者只能报考一个岗位,专业要求为主修专业;国内高校毕业生应能在2024年8月底之前取得毕业证、学位证、报到证;国外院校归国留学生应在2023年9月-2024年8月取得毕业证书,并能在2024年12月31日之前取得国家教育部的学历学位认证;
(3)登录瑞丰银行官方网站www.borf.cn或关注微信公众号“瑞丰银行”进行简历投递;
(4)招聘报名时间:2023年9月25日至2023年11月25日;
(5)招聘网站访问推荐使用火狐、谷歌、IE9以上版本浏览器,简历投递完成后,请在我的应聘中,确认已经应聘岗位。
正在阅读:
2024浙江瑞丰银行秋季校园招聘108人报名时间2023年9月25日至11月25日09-26
2022年上海黄浦审计师报名入口已开通(7月19日-7月26日)07-20
单位领导辞职书精选范文09-22
七年级爱国主义教育影片观后感:辛亥革命观后感800字06-19
2022-2023学年福建省厦门市集美区三年级上学期期末英语试题及答案(Word版)09-19
2017年认知实习报告范文3000字11-27
语文教学结题报告格式模板范例02-16
其实这就是美作文800字10-05
2020贵州黔南同等学力考试报名时间12-18
幼儿园九月工作计划表怎么写08-08
高一优秀作文:感悟高三12-19