【#考研# 导语】翻译硕士专业学位(Master of Translation and Interpreting,缩写MTI),为适应我国改革开放和社会主义现代化建设事业发展的需要,促进中外交流,培养高层次、应用型高级翻译专门人才,决定在我国设置翻译硕士专业学位。




正在阅读:
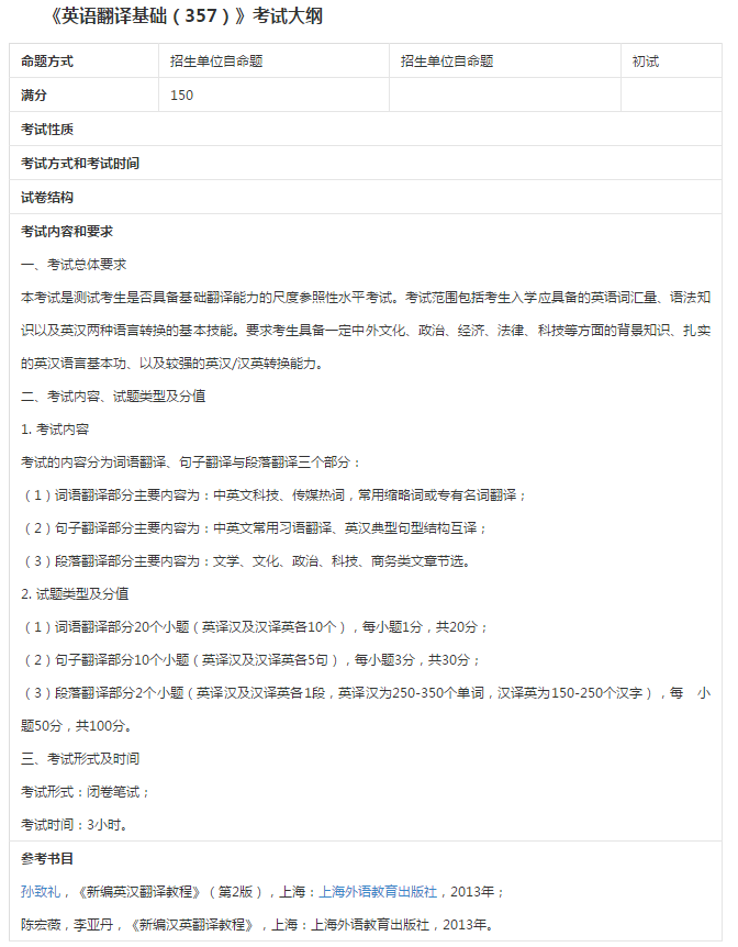
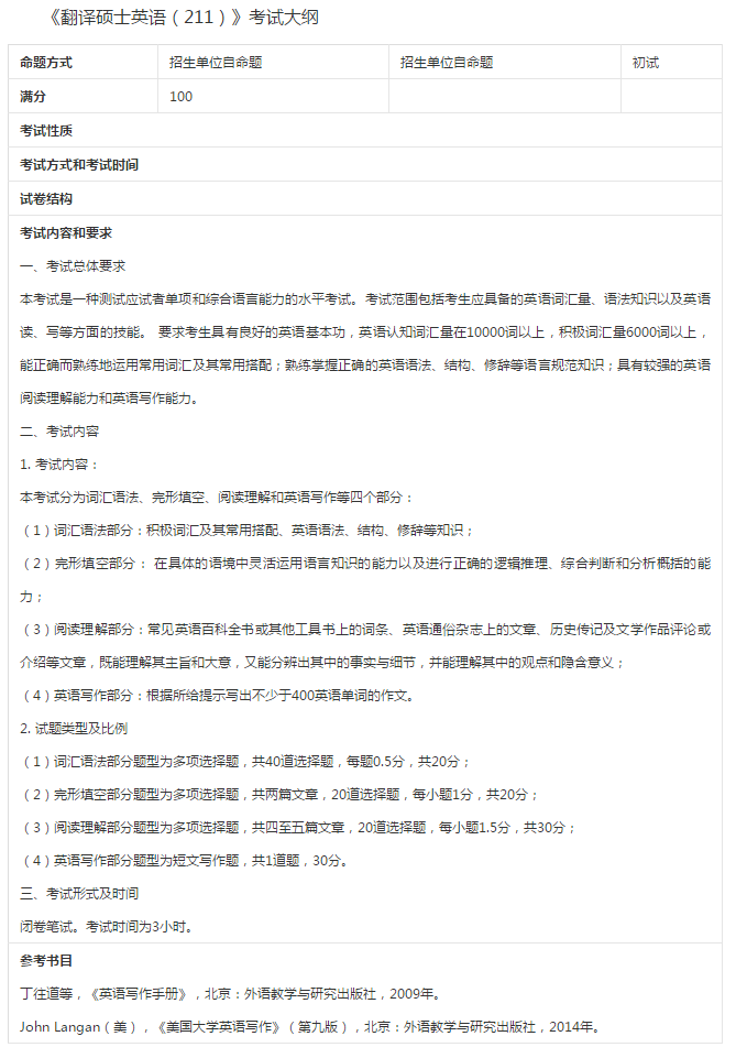
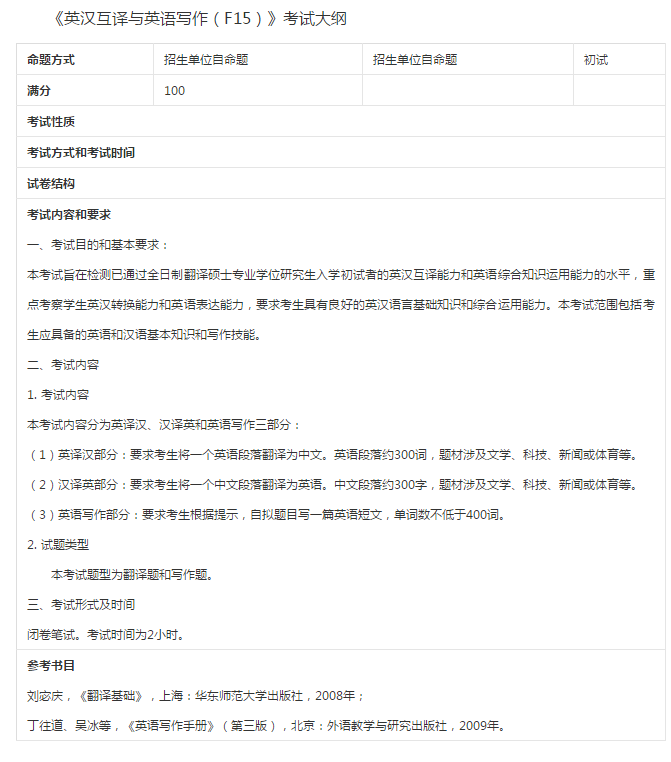
2019重庆邮电大学翻译硕士考研大纲07-28
湖南2018年研究生考试时间安排【2017年12月23日-25日】02-25
尝试作文800字10-24
关于清明节的作文700字:祭祀的节日10-29
小学生二年级关于元宵节的作文|小学生二年级我的房间作文07-11
体育课作文01-14
2017黄冈师范学院考研现场确认时间:2016年11月9日-13日(湖北)06-14
初二学生写的春节作文600字06-23
2020年湖南省郴州市中考物理真题及答案(Word版)10-07
一次危险的经历作文500字12-07