
一、证书发放对象
在郑州参加2022年度会计专业技术初级资格考试,成绩达到国家合格标准,符合考试各项规定的人员(含2019年、2020年、2021在郑州参加会计专业技术资格考试成绩合格还未领取证书的人员)。
二、领证时间、地点
集中领证时间为2023年2月6日至2023年5月31日(周末及国家法定节假日除外)工作时间,按照属地化管理原则,考生到报考时选择的县(市)区会计管理机构领取证书。按照人社部有关规定,证书自考试结束后一定时间内仍未领取的,由指定印制企业回收销毁。请大家严格按照领取时间的要求,及时领取资格证书。
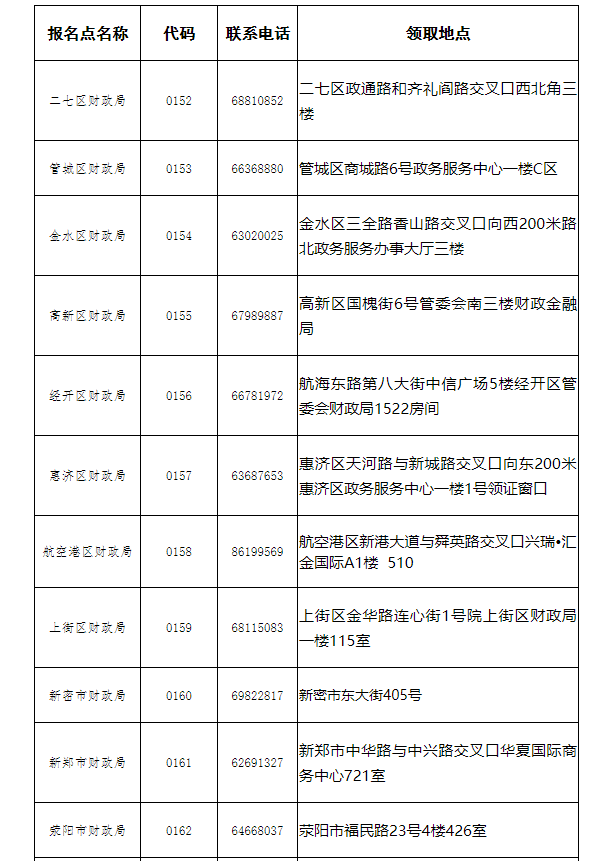
证书管理号第12至15位,为领取地的区、市、县财政局代码。如XXXXXXXXXXX0152XXXXX,领取地点为二七区财政局。各区、市、县财政局代码及领取地点、联系电话详见附件。
证书管理号查询方法:登录财政部会计资格评价中心网站——考试合格信息查询栏目,输入考生相关信息后,即可查询。
三、领取方式
请携带本人身份证,在《2022年郑州市初级会计资格证书领取登记表》签字后领取。非本人申请代领的,应携带代领人身份证、被代领人的身份证原件和复印件,在《登记表》上签字后领取,复印件留存备查。
根据《专业技术人员资格考试违纪违规行为处理规定》(人社部31号令),对不符合报考条件的一律不予发放证书;对弄虚作假获得证书的,取消考试成绩和专业技术资格。
请遵守当地工作时间安排,尽量避开高峰时段。
2023年2月6日
各区(市)县财政局代码及联系电话、领取地点


原文标题:郑州市财政局关于领取2022年度会计专业技术初级资格证书的公告