
为不断提高会计专业技术人员能力素质和专业水平,保障会计专业技术人员继续教育质量,根据《中华人民共和国会计法》、《财政部人力资源和社会保障部关于印发<会计专业技术人员继续教育规定>的通知〉》(财会〔2018〕10号)等有关规定,现就我市2023年度会计专业技术人员继续教育有关事项通知如下:
一、继续教育对象
全市具有会计专业技术资格的人员,或不具有会计专业技术资格但从事会计工作的人员(以下简称会计专业技术人员)。
二、继续教育内容和学分
会计专业技术人员继续教育内容分会计专业科目和一般公需科目。所有会计专业技术人员应当参加财政部门组织的会计专业科目(每年不少于60学分)和市人力资源和社会保障局组织的一般公需科目(每年不少于18学分)学习,会计专业科目和一般公需科目的学习每年合计不少于90学分。
三、继续教育时间
会计专业科目和一般公需科目的继续教育时间为2023年1月1日--12月31日。
四、继续教育途径
(一)会计专业科目
1.宁波市会计专业技术人员继续教育一般采取网上报名形式。会计专业技术人员登陆宁波市财政局(http://czj.ningbo.gov.cn),进入“宁波会计之窗”(https://kj.czj.ningbo.gov.cn)专栏,点击继续教育网上报名系统,按照流程图操作即可。先选择培训方式,再选择培训机构。网络培训机构现有4家,分别为:东奥会计在线、正保会计网校、东北财经大学和高顿教育;面授培训机构由各区(县、市)财政局分别确认(详见附件)。
2.高级会计师(含正高级会计师)的会计专业科目学习,2023年试行面授与网络教育相结合的培训方式。高级会计师可以参加省、市财政部门组织的面授培训,国家会计学院组织的各类专业科目面授培训或市财政局认定的其他培训,也可按上述网上继续教育操作流程参加高级会计专业课程网络教育。
3.会计专业技术人员可以参加经属地财政局备案确认的本部门(单位)和企业集团自行组织的培训,非本部门(单位)和企业集团内的会计专业技术人员参加该部门(单位)和企业集团组织的培训,其继续教育学分不予确认。会计专业技术人员参加未经属地财政局备案确认的所在单位或上级部门组织开展的会计专业技术人员继续教育的,其继续教育学分不予确认。
(二)一般公需科目
一般公需科目继续教育通过宁波市专业技术人员继续教育网进行。网址为:http://nbzj.chinahrt.com,在宁波会计之窗会计人员继续教育网上报名系统中有相关链接。
完成一般公需科目继续教育的人员,登录“宁波市专业技术人员继续教育学时登记管理系统”(http://xsgl.rcpx.net/)进行查询。
五、其他重要事项
(一)对于面授培训推行现场实名认证签到制度(每半天至少签到1次),并按照实际签到次数确认学分。
(二)按照《宁波市会计人员管理实施办法》(甬财政发〔2019〕529号)和《关于开展宁波市会计人员信息采集和管理有关事项的通知》(甬财政发〔2019〕545号)规定,在宁波市从事会计工作或取得会计专业技术资格的人员,需要自2019年7月15日起重新办理会计人员信息采集登记,并按要求参加相应的继续教育。未完成会计人员信息采集登记的,在登记之前参加的培训不予确认继续教育学分。
(三)按规定需要完成会计专业技术人员继续教育而未参加或未达到规定培训学分的,自2020年起将扣减相应分值的会计人员信用分。
(四)各用人单位应当保障本单位会计专业技术人员参加继续教育的权利。
(五)请各区(县、市)财政局扎实做好会计专业技术人员继续教育相关工作。
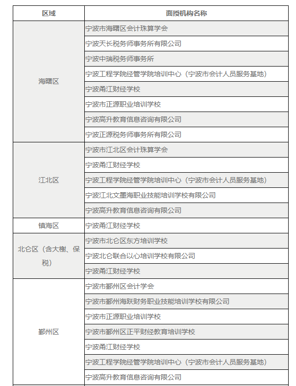
附件:2023年宁波市继续教育面授机构名单
宁波市财政局
2023年4月4日
附件
2023年宁波市继续教育面授机构名单


原文标题:关于2023年度宁波市会计专业技术人员继续教育有关问题的通知
文章链接:http://czj.ningbo.gov.cn/art/2023/4/18/art_1229029134_58885860.html
正在阅读:
2023年浙江宁波市会计专业技术人员继续教育有关问题04-19
陕西2019年10月韩国语能力考试报名时间及报名入口【7月18日截止】04-06
2021广东中山大学附属第五医院医辅派遣岗位招聘启事【26人】08-25
2023年河北成人高考招生报名公告一(报名时间及相关要求)08-16
抗击肺炎疫情救灾心得体会范文汇编01-19
2022年安徽马鞍山艺术类专业统考成绩查询入口(已开通)01-24
描写毕业离别伤感的诗歌五篇07-28
2019年哈尔滨市中考语文试题:2019年河南焦作中考语文试题11-07
关于六一儿童节祝福语大全(5篇)04-20
[高中英语阅读理解常考词汇]英语四级阅读理解常考词汇09-17
活出他的尊严作文01-11