【#考研# 导语】2023年考研推免生需要具备的条件有哪些?®文档大全网考研频道已将2023年推免生需要具备的条件及推免生需提前准备的信息整理如下,2023年考研招生考试时间为2022年12月24日至26日。具体如下:
1.推免生需要具备的条件
高等学校从具备下列条件的学生中择优遴选推免生:
(一)纳入国家普通本科招生计划录取的应届毕业生(不含专升本、第二学士学位、独立学院学生)。
(二)具有高尚的爱国主义情操和集体主义精神,社会主义信念坚定,社会责任感强,遵纪守法,积极向上,身心健康。
(三)勤奋学习,刻苦钻研,成绩优秀;学术研究兴趣浓厚,有较强的创新意识、创新能力和专业能力倾向。
(四)诚实守信,学风端正,无任何考试作弊和剽窃他人学术成果记录。
(五)品行表现优良,无任何违法违纪受处分记录。
(六)对有特殊学术专长或具有突出培养潜质者,经三名以上本校本专业教授联名推荐,经学校推免生遴选工作领导小组严格审查,可不受综合排名限制,但学生有关说明材料和教授推荐信要进行公示。
(七)在制定综合评价体系时,可对文艺、体育及社会工作特长等因素予以适当考虑。但具备这些特长者必须参加综合排名,不得单列。
高等学校可按上述要求制订推免生的具体条件,但应符合法律、行政法规、规章和国家政策。
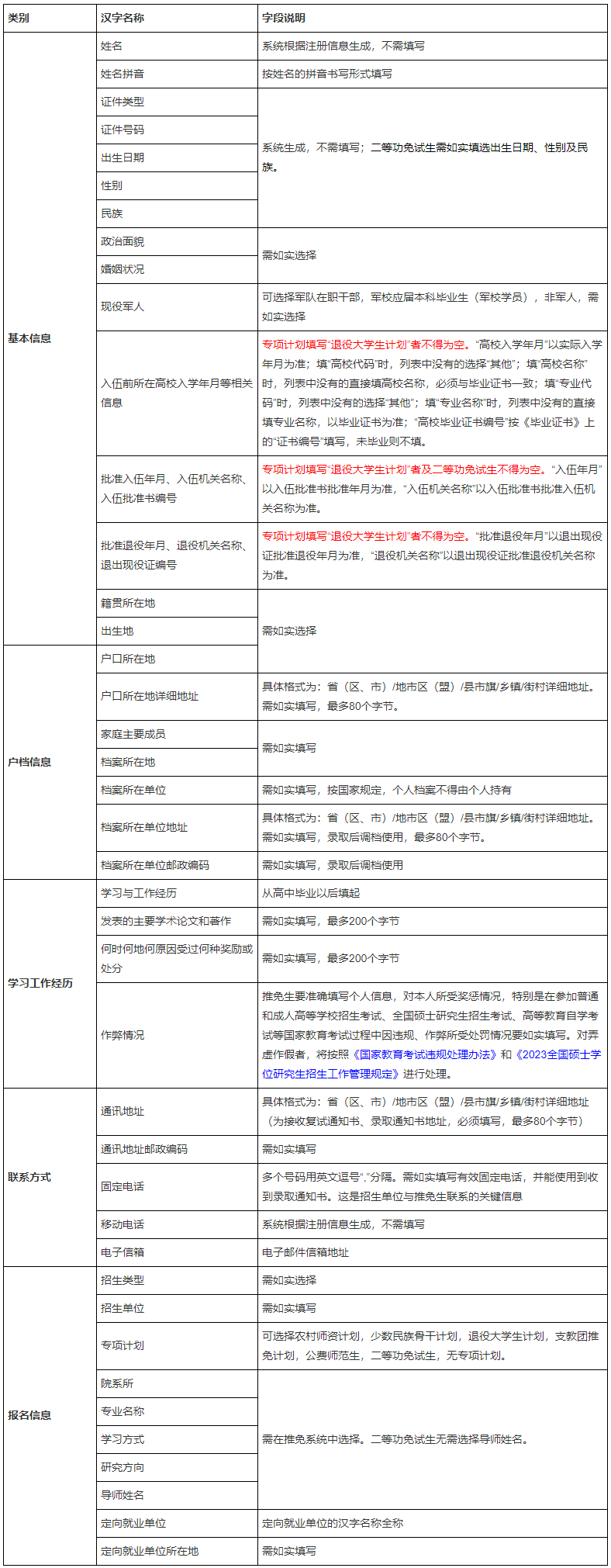
2.推免生需提前准备的信息

上传照片要求:
本人近期一寸正面免冠彩色头像照片(参照居民身份证照片样式):
1.格式JPG或JEPG,大小20K-500K
2.照片背景为单色(白色、蓝色均可),人像清晰,神态自然,无明显畸变
3.正脸头像,人像水平居中,人脸的水平转动角,倾斜角,俯仰角应在±10度之内。眼睛所在位置距离照片上边沿为图像高度的30%-50%之间。头像左右对称。姿态端正,双眼自然睁开并平视,耳朵对称,嘴唇自然闭合,左右肩膀平衡,头部和肩部要端正且不能过大或过小,需占整张照片的比例为不小于2/3
4.脸部无遮挡,头发不得遮挡脸部、眼睛、眉毛、耳朵或造成阴影,要露出五官
5.照明光线均匀,脸部、鼻部不能发光,无高光、光斑,无阴影、红眼等
6.人像对焦准确、层次清晰,不模糊
7.不得化妆,不得佩戴眼镜、隐形眼镜、美瞳拍照
8.图像应真实表达考生本人近期相貌,照片内容要求真实有效,不得做任何修改(如不得使用PS等照片编辑软件处理,不得对人像特征(如伤疤、痣、发型等)进行技术处理,不得用照片翻拍)
正在阅读:
2023年考研推免生需要具备的条件有哪些附需要提前准备的信息12-14
[研究生留学英国性价比高的学校]留学英国性价比高的大学介绍06-24
做优雅的女人作文1000字01-16
拔牙记作文700字01-17
2019年北京房山区长阳镇、拱辰街道幼升小入学调查通知10-25
两岁幼儿经典的益智故事文字版02-08
我的英语老师作文600字06-19