【#成考# 导语】©文档大全网成人高考频道根据海南省考试局公布的《海南2023年成人高等学校招生全国统一考试报名公告》了解到,2023年海南成人高考报名程序和要求已公布。具体如下:

(一)凡参加我省成人高考(含免试入学)的考生均须在9月1日8:00至9月9日17:30自行网上登录海南省考试局网址(http://ea.hainan.gov.cn/)系统,完成网上注册报名、网上填报报名信息、报考志愿和网上支付考试费。
(二)报名的流程和步骤
1.报名参加成人高考的考生应认真阅读当年的《海南省成人高校招生考试报名公告》和我局网站上公布的《2023年海南省成人高等学校招生专业目录》等有关信息。
2.报名注册
(1)考生自行网上登录海南省考试局网址(http://ea.hainan.gov.cn/)系统。
(2)考生登录报名系统(网址:https://crgk.hnks.gov.cn),点击“报名注册”,跳转至注册页面,输入注册信息。注册信息包括考生基本信息、报名点市县、个人密码、身份证件人像面照片、个人高清相片,起点学历证书、资格证书。
(3)通过审查后获取报考卡号。(考生要记好报名卡号、报名卡号密码,防止遗忘)。
3.考生凭报考卡号登录报名系统。
(1)阅读报考须知勾选签订电子《诚信考试书》。
(2)填报基本信息和志愿信息。
(3)网上缴费。
(4)考生核对《信息确认表》(还须阅读《起点学历有效书》)。
(5)考生打印《信息确认表》保存。
4.考前三天自行登录报名系统下载打印《准考证》。
5.网上上传报名材料要求。
所有上传图片格式均为jpg,其中除个人高清相片、身份证相片外,其他图片大小均不能超过1M。个人高清相片{本人头像数字相片(蓝底,像素>=宽295×高413,宽:高=3:4,30KB以内)上传相片格式为JPG。(可到照相馆拍照)}。
(1)上传本人近期电子相片、本人身份证图片(图片必须清晰且真实有效)。
(2)上传相应起点学历证书及资格证书:
①报考专升本的考生,上传经教育部审定核准的国民教育系列高等学校、高等教育自学考试机构颁发的专科毕业证书、本科结业证书或以上证书(不接受学校开具的学历证明)的扫描照片。
②报考高起本和高起专的考生,上传高级中等教育学校毕业或者具有同等学力毕业证书(含各类中专、中师、职业高中、技工学校的毕业证书)的扫描照片。
③报考临床医学、口腔医学、预防医学、中医学等临床类专业的考生,还要上传相应专业的省级卫生健康行政部门颁发的相应类别的执业助理医师或者县级及以上卫生健康行政部门颁发的乡村医生执业证书或相应专业学历的扫描照片。
④报考护理学专业的考生还要上传省级卫生健康行政部门颁发的护士执业资格证书的扫描照片。
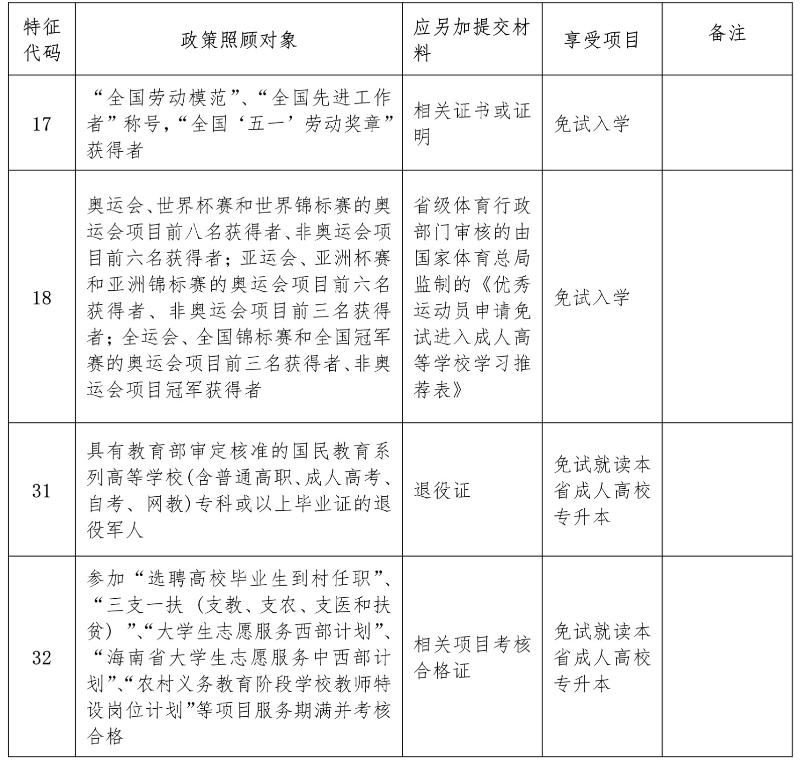
⑤上传申请政策照顾加分、免试入学材料。
申请政策照顾免试入学的考生,除上传本人身份证和相应的起点学历证书外,还应上传以下相应政策照顾免试材料的扫描照片,同时在报名时间内携带原件和复印件到所选的报名点进行现场资格审查,最后以报名点现场资格审查通过为准。

申请照顾政策加分(年满25周岁以上照顾加分除外)的考生,除上传本人身份证和相应的起点学历证书外,还应上传以下相应照顾加分材料的扫描照片,同时在报名时间内携带原件和复印件到所选的报名点进行现场资格审查,最后以报名点现场资格审查通过为准。

本人户籍在我省少数民族聚居市县或少数民族聚居乡镇的少数民族考生,须提交户籍为以下市县(乡镇)的户口簿扫描件或通过政务服务平台电子证照管理系统获取的户口簿电子证明文件(打印件)。
少数民族聚居市县为:三亚市、东方市、五指山市、乐东县、陵水县、昌江县、保亭县、琼中县、白沙县。
少数民族聚居乡镇为:儋州市兰洋镇、南丰镇、雅星镇,万宁市礼纪镇、长丰镇、南桥镇、三更罗镇、北大镇,琼海市会山镇和屯昌县南坤镇。
6.考生在报名系统所上传的报名材料必须齐全、真实、有效。对不符合报考条件或弄虚作假、违纪舞弊者,一律按有关规定取消其入学资格,由此产生的后果由考生本人负责。
(三)我省考生不得在外省借考(即在我省报名到外省考试),也不接受外省考生在我省借考(即在外省报名来我省考试)。
(四)志愿填报说明
1.考生网上报名的同时应在“志愿信息”栏填报志愿。可选报两所院校志愿。每所院校中只可填报一个专业。考生在进行网上报名前,应查阅《海南省2023年成人高等学校招生专业目录》(根据教育部下达的计划,在海南省考试局网站上公布),确定本人所需报考的学校和专业,以便在网上选择填报。(申请免试入学的考生,填报志愿时要详细了解免试就读院校条件)。
2.因招生专业计划变动需重新填报志愿的,我局将另行安排时间,由报名点通知考生本人及时进行网上补报,逾期视自动放弃。
3.填报艺术或体育类专业志愿的考生,需参加所报考学校组织的专业考试合格方可投档录取。
4.考生填报的院校和专业应与所报考的科类相一致,不得跨科类填报志愿。
5.志愿填报错漏,或需重新补报志愿而未补报的视为自动放弃录取资格。
(五)收费标准
1.根据海南省物价局、海南省财政厅、海南省教育厅《关于调整普通高考等部分考试收费标准的通知》(琼价费管〔2013〕775号)文件精神,成人高考考试收费标准为每人每科50元。考生完成所有报名信息填报后即可按系统提示的步骤进行网上缴费,报考专升本和高起专的考生应考3科,共应缴费150元;报考高起本的考生应考4科,共应缴费200元。
考生没有按时完成网上缴费的,报名系统将默认为未报名。报考成功后,考生因个人原因不能参加考试或被取消报考资格的,其网上缴纳的考试费不予退还。
2.依据海南省考试局《普通高考等部分考试费减免实施办法》的通知要求,对符合下列条件之一的考生,报考本次考试可申请减免考试费:
(1)未消除风险防止返贫监测对象家庭考生、相对稳定脱贫户家庭考生;
(2)特困人员、城乡低保对象、城乡低保边缘家庭考生;
(3)孤儿、孤残、事实无人抚养儿童;
(4)烈士子女或优抚家庭子女;
(5)经县级及以上人民政府职能部门认定的家庭经济困难的少数民族考生;
(6)经县级及以上总工会认定的困难职工家庭子女;
(7)经县级及以上民政部门、残疾人联合会认定的家庭经济困难的残疾考生。
符合上述减免考试费的考生,在报考系统中填报相关信息后,不需要进行“网上支付费用”,须在报名截止时间前向报名点提交合法有效的相关证明材料和《2023年海南省成人高考减免考试费申请表》(附件1),逾期不予受理。
考生本人须对减免考试费申请材料的真实性负责,凡以弄虚作假等手段获取减免考试费的考生,将按相关规定处理。
(六)信息确认和诚信
1.所有考生在进入报名系统时,须通过第一界面认真阅读并认可勾选电子签订《诚信考试书》后方可继续进行其报名流程操作。
2.考生完成网上信息填报后,点击“提交”按钮。如果出现提示某项或多项信息逻辑校验错误,应根据提示的错误项进行更正无误后再行提交确认,进入《海南省成人高考报考信息确认表》(以下简称确认表)界面,认真核对信息是否无误。若发现有误则应返回进行更正,系统将默认以考生最后一次提交确认的信息为准。出现信息错误或其他遗留问题由考生本人负责。
3.所有考生在核对确认表的同时,还须阅读《起点学历有效书》,考生如以无效的毕业证书获取报考和录取资格,造成入学后不能进行新生学籍电子注册和被取消入学资格或最终无法取得毕业证书等后果由考生本人承担。
4.申请照顾政策免试入学和加分的考生,确认并郑重在报名系统中上传的材料与原件相符真实有效,如以虚假无效的材料获取照顾政策加分或免试入学资格所造成的后果,由考生本人承担。
(七)考生信息更正申请时间和要求
考生报名缴费订单生成或缴费成功后,其填报的信息不再做更改,确因特殊情况需要修改的,应在报名时间内,由考生本人到报名点填写《海南省2023年成人高考报名信息更正申请表》提出修改申请,经报名点负责人审批修改后打印《信息确认表》,考生现场签名确认,逾期不予受理。其更正申请表与《信息确认表》由报名点一并存档。
(八)电子相片要求
考生应在报名系统中上传本人近期电子相片。如因弄虚作假造成无法正常参加考试或无法办理毕业证的,后果考生本人自负。
电子相片拍照要求。
①图像应真实表达毕业生本人相貌。禁止对图像整体或局部进行镜像、旋转等变换操作。不得对人像特征(如伤疤、痣、发型等)进行技术处理。对焦准确、层次清晰、色彩真实、无明显畸变。除头像外,不得添加边框、文字、图案等其他内容。
②.背景:应均匀无渐变,不得有阴影、其他人或物体。
③人物姿态与表情:坐姿端正,表情自然,双眼自然睁开并平视,耳朵对称,左右肩膀平衡,嘴唇自然闭合。
④眼镜:常戴眼镜者应佩戴眼镜,但不得戴有色(含隐形)眼镜,镜框不得遮挡眼睛,眼镜不能有反光。
⑤佩饰及遮挡物:不得使用头部覆盖物(宗教、医疗和文化需要时,不得遮挡脸部或造成阴影)。不得佩戴耳环、项链等饰品。头发不得遮挡眉毛、眼睛和耳朵。不宜化妆。
⑥衣着:应与背景色区分明显。避免复杂图案、条纹。
⑦照明光线均匀,脸部曝光均匀,无明显可见或不对称的高光、光斑,无红眼。
正在阅读:
2023年海南成人高考报名程序和要求公布08-29
2017初三入团申请样本11-15
三年级优秀作文:桔子07-03
2017年辽宁大连中考政治答案11-21
初三毕业家长寄语_初三毕业寄语11-12
碎片化之父作文800字11-07
2014年湖北华中师范大学汉语基础考研真题(Word版)11-09
长方形断想作文500字07-10