为满足我校事业发展需要,依据相关规定,结合学校实际情况,现面向全国公开招聘我校高层次人才5名,制定方案如下。一、单位基本情况
天津商务职业学院是经天津市人民政府批准、国家教育部备案的全日制普通高等职业学校,始建于1955年。建校以来,学校秉承“厚德尚能励学弘商”的校训,积累了丰富的办学经验,形成了鲜明的办学特色,成为一所系统培养现代服务业高技能人才的天津市首批高职示范校,在校生规模达万人。学校现有海河教育园校区、河东校区及河西校区三个校区,总占地面积50万平方米,建筑面积22万平方米。学校现有7个专业大类36个专业,形成具有鲜明现代服务业特色的专业体系,建设了一批国内的实训基地,形成承载多专业、多岗位、全业务流程的综合实训平台。
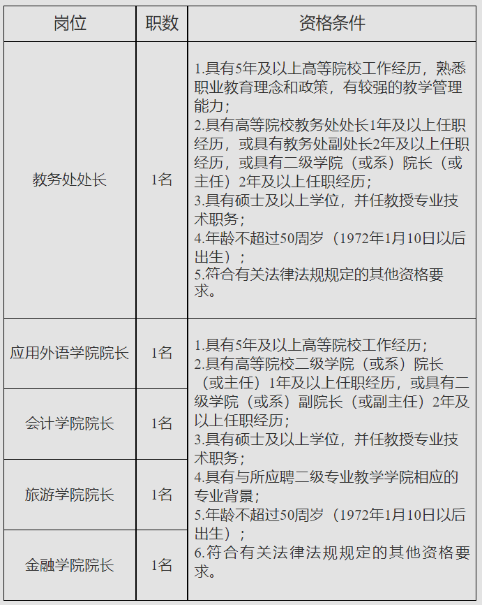
二、公开招聘岗位、职数及要求
三、公开招聘信息发布
自2023年1月6日起在天津市商务局网站、天津商务职业学院网站发布,不少于7个工作日。
天津市商务局网站(http://shangwuju.tj.gov.cn/)
天津商务职业学院网站(http://www.tcc1955.edu.cn/)
四、招聘条件
(一)基本条件
1.具有中华人民共和国国籍。
2.具有较高的思想政治素质和政策理论水平,认真学习贯彻习近平新时代中国特色社会主义思想,树牢“四个意识”,坚定“四个自信”,做到“两个维护”,自觉在思想上政治上行动上同以习近平同志为核心的党中央保持高度一致。坚持党对高等学校的全面领导,坚持社会主义办学方向,坚决站稳为党育人、为国育才的政治立场,严守政治纪律和政治规矩。
3.能够全面贯彻党的教育方针,落实立德树人根本任务,忠诚党的教育事业,教育教学理念新,办学思路清晰。熟悉高等职业教育工作和相关政策法规,具有胜任岗位职责所必需的专业知识和职业素养。
4.自愿遵守学校的各项规章制度,恪守学术规范,具有良好师德师风、品行修养和较强的敬业精神、服务意识、创新意识、合作意识。具有胜任领导工作的决策、管理能力和组织、协调能力。作风民主,公道正派。严于律己,清正廉洁。
5.具有正常履行职责的身体条件和心理素质等政策规定的其他条件。
(二)凡有下列情况之一者,不得应聘:
1.曾受过刑事处罚或曾被开除公职的人员;
2.正在接受立案审查的人员;
3.因各种原因不能将档案或人事关系转入我校管理的人员;
4.聘用后即构成任职回避关系的人员;
5.列为失信联合惩戒对象被依法限制应聘为事业单位工作人员的。
五、薪酬待遇
按照国家、市委和学院的有关规定,享受相应工资福利待遇。同时,根据本人所承担的科研项目等级及分类情况酌情给予科研配套经费。
六、招聘程序
发布公告——报名——资格审核——综合考核评价——体检——组织考察(或政审)——公示——正式聘用(招聘程序每环节通过后,将会以邮件、短信或电话形式通知本人进入下一环节)。
(一)报名
1.报名时间:自2023年1月10日9:00起接受报名。报名时间不少于5天。具体报名截止时间将在天津商务职业学院网站“人事招聘网”专栏以公告形式另行通知。
2.报名方式:网络邮箱报名,报名邮箱:tccgkxp@126.com。
3.应聘人员下载并填写《天津商务职业学院公开招聘高层次人才报名表》(见附件),依照实际情况填写后以附件形式随同本人近期证件照、近三年工作总结或述职报告、学历学位证明(学历学位证书,如涉及国外学历学位的还需提供教育部留学服务中心出具的认证报告扫描件)、相关佐证材料(职称、专业成果及重要奖励等扫描件)、岗位和工作经历证明材料(包括劳动合同、聘用合同或单位相关证明等)、身份证复印件(正反面扫描件)等一同发送到报名邮箱,完成报名工作。邮件名称以“岗位+姓名”命名以便区分。
4.应聘人员填写信息及提供材料应当真实、准确,提供虚假信息或材料的,一经查实,即取消应聘资格。对伪造、擅自涂改有关证件、材料、信息,骗取应聘资格的,将按照有关规定予以处理,后果由应聘人员自负。
(二)资格审查
学校根据报名人员提供材料情况进行网上资格审查,以邮件或电话方式通知通过网上资格审查人员进行资格复审,对未通过网上资格审查人员恕不另行通知。
通过网上资格审查人员按照学校规定时间、地点和材料要求进行资格复审。资格复审不合格人员不得进入后续环节,未按要求参加资格复审人员视为自动放弃应聘资格。资格复审的具体通知将以邮件或电话方式通知通过网上资格审查人员。
通过资格审查人员名单将在天津商务职业学院网站公布。
(三)综合考核评价
综合考核评价采取专业考评、综合面试等方式进行招聘,主要考核报名人员的工作业绩、业务能力和综合素质等。
专业考评通过科研成果鉴定查核、学校学术委员会评定等方式开展,主要测评报名人员专业素养、教学研究、专业建设、科学研究等方面的素质能力。专业考评结果以学术评价意见方式呈现。未通过专业考评人员不得进入综合面试环节。
综合面试成绩满分100分,及格分数线为60分,不及格人员无资格进入下一环节。
综合面试成绩于考核结束后7个工作日内在天津商务职业学院网站公布。
(四)体检及考察
1.按照成绩由高分到低分排序,按各岗位招聘人数与进入体检人员之比1:1的比例确定参加体检人员名单。参加体检人员按规定时间地点参加体检(体检时间和医院将以电话方式或邮件等方式通知)。在事业单位公开招聘人员体检标准出台之前,体检的项目、标准参照国家统一规定的公务员录用体检标准和规程执行。
2.对体检合格人员由我校进行考察,考察应全面、客观、公正。考察内容包括应聘人员的思想政治表现、道德品质、业务能力、工作态度、工作实绩、遵纪守法等,并对应聘人员的资格条件等情况进行复查。考察不合格人员不得进入后续环节。
(五)公示与聘用
学校根据考核、体检、考察结果确定聘用人选,并在天津市商务局网站、天津商务职业学院网站公示。
天津市商务局网站(http://shangwuju.tj.gov.cn/)
天津商务职业学院网站(http://www.tcc1955.edu.cn/)
公示期为7个工作日。
公示期满,对无异议或者反映的问题不影响聘用的,由我校按照规定程序办理聘用手续;对有严重问题并查有实据的,不予聘用;对反映有严重问题,但一时难以查实的,暂缓聘用,待查实并作出结论后再决定是否聘用。
聘用人员需在学校电话通知或告知函规定时限内办理完毕入职手续,除特殊情况经学校同意可延长报到时限外,其他均视为自动放弃。
七、其它相关说明
1.资格审查结果、综合考核评价时间及地点将通过电话或邮件等方式告知,请应聘人员提供准确的联系方式和邮箱地址并及时查收。
2.学校将对应聘信息及提交的应聘材料严格保密,不做他用,恕不退还。公告未尽事宜由天津商务职业学院负责解释。
3.报名咨询电话:022-59655388,18920810513,联系人:赵老师(工作日时间8:30—11:30,13:30—17:00)。
4.如遇不可抗力因素,需要对招聘工作安排进行调整的,将在天津市商务局网站、天津商务职业学院网站公布调整信息,请及时关注。
附件>>>点击查看
天津商务职业学院公开招聘高层次人才报名表
中国共产党天津商务职业学院委员会
2023年1月6日
原文标题:天津商务职业学院2023年面向全国公开招聘高层次人才的工作方案
文章来源:https://rsc.tcc1955.edu.cn/info/1009/1768.htm
正在阅读:
2023年天津商务职业学院面向全国公开招聘高层次人才5名【1月10日9:00起报名】01-06
2016年11月河南五级秘书资格报名地点03-28
2019年浙江成人高考高起点数学(文)真题及答案(Word版)10-30
我有我的幸福作文700初二06-25
2021年期货从业资格预约式考试报名缴费时间:120分钟10-14
2019年江苏南京中考历史答案【已公布】11-15
2016年北京丰台区小学人气排名07-07
高二必修五知识点整理(语文数学英语)08-05
2023年西藏公卫执业医师实践技能考试准考证打印入口[打印时间5月18日-6月3日]05-20
2016年下半年英语四级口语练习及知识点讲解(五)07-01
重游动物园作文1000字08-21