【#中考# 导语】©文档大全网中考频道根据东莞市教育局公布的《2023年广东东莞初中学业水平考试与高中阶段学校招生报名的通知》了解到,2023年广东东莞中考报名时间已公布,安排在3月30日至4月7日。具体如下:
1.报名时间
2023年广东东莞中考报名时间为2023年3月30日至4月7日。
2.报名资格
(一)符合下列条件之一的考生均可报名参加学业考试:
1.具有我市户籍的初中应届毕业生和往届生;
2.具有我市初中学籍的非东莞籍初中应届毕业生。
(二)有下列情况之一的考生,在填报志愿时有所限制:
1.在我市初中应届毕业的异地务工人员随迁子女(以下简称“随迁子女”),可在我市报名参加学业考试,报名办法与本市户籍考生相同。这部分考生可报考我市公、民办中等职业学校(含技工学校)。截至随迁子女参加中考当年的8月31日,随迁子女具有我市初中阶段三年完整学籍,其父亲或母亲持有在我市办理的有效《广东省居住证》累计满三年及以上、按国家规定在我省依法缴纳社会保险费累计满三年及以上或在我市依法缴纳社会保险费累计满一年及以上(不含一次性缴费年限)的,到就读学校提交申请,并按要求提供“异地中考”有关证明材料,经有关部门审核通过后,可报考我市有随迁子女招生计划的公办普通高中和所有民办普通高中。
2.在我市就读的港、澳户籍初中应届毕业生,可直接报考我市民办普通高中和公、民办中等职业学校(含技工学校)。报考我市招收随迁子女的公办普通高中的,需按随迁子女同等要求提交有关证明材料,经有关部门审核通过后,方可报考。
3.在我市就读的非莞户籍(含港、澳户籍)初中应届毕业生,若其父母至少有一方为东莞户籍的,须到就读学校提交申请,并按要求提供有关证明材料,经有关部门审核通过后,可报考我市有随迁子女招生计划的公办普通高中和所有民办普通高中。
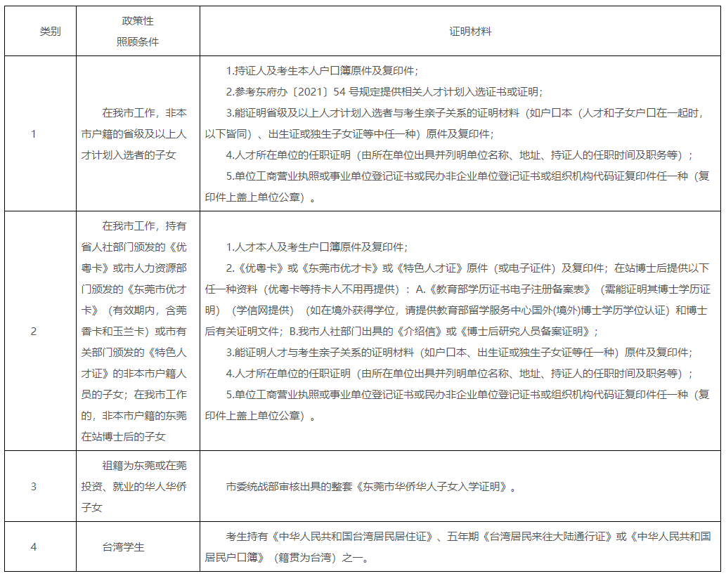
(三)在我市初中应届毕业且符合下列政策性照顾条件之一的非本市户籍考生,享受本市户籍学生同等待遇,与本市户籍应届毕业生享受同等的报考和录取资格。这部分考生需将有关证明材料交所在学校汇总后,由所在学校于4月3日前到市中招办审验,再凭市中招办签署的意见,回原初中毕业学校更改相关户籍信息。政策性照顾条件和所需证明材料如下:

(四)下列人员不具备报名资格:
1.高中阶段学校(含普通高中和中等职业学校)在校生;
2.户籍和学籍均不在我市的学生。
3.报名办法
(一)具有我市学籍的应届初中毕业生由所在学校核准考生资料以及办理集体报名手续。由市中招办先把学籍管理平台中的毕业生数据导入到中考管理平台,减轻学校工作压力,缩短考生报名时间,实现学籍数据与报名、录取数据等的无缝对接。考生可自行上网填报个人信息,也可在学校的指导下集中进行网上填报。
(二)具有我市户籍但在市外学校就读的应届初中毕业生可以凭户口簿(原件及复印件)、初三毕业证明和音乐、美术、信息技术考试证明(上述证明均须加盖毕业学校和当地县或市一级教育局相关科室或招生部门证明章)、初中阶段三个学年的《国家学生体质健康标准》测试成绩(须加盖毕业学校证明章),在3月30日至4月3日到户口所在地镇(街道、园区)教育主管部门报名。各镇(街道、园区)教育主管部门汇总后在4月4日到市中招办办理有关确认手续之后,方可安排考生到本镇街的学校报名。
(三)初中往届生凭户口簿(原件及复印件)、初三毕业证明,在3月30日至4月3日到户口所在地镇(街道、园区)教育主管部门报名。各镇(街道、园区)教育主管部门汇总后在4月4日到市中招办办理有关确认手续之后,方可安排考生到本镇街的学校报名。
(四)台湾学生持有《中华人民共和国台湾居民居住证》、五年期《台湾居民来往大陆通行证》或《中华人民共和国居民户口簿》(籍贯为台湾)之一的,应带齐上述相应证件材料到就读学校所在镇(街道、园区)教育主管部门申请(在市直属学校就读的,直接至学校申请),就读学校所在镇(街道、园区)教育主管部门或直属学校受理、统一登记后,4月4日前将汇总名单及相关证件材料复印件(复印件由审核人员签写“此件与原件相符”并签名、加盖公章)报市中招办,由市中招办报送至市委台港澳工作办公室复核。考生报名时在中考报名系统户籍依旧选择“台湾”。
正在阅读:
2023年广东东莞中考报名时间及办法(3月30日至4月7日)04-01
我的妈妈作文500字09-29
2019年浙江国考公务员职位表下载_2019年浙江国考公务员职位表下载08-12
大学生个人年度总结报告范文,大学生个人实习总结报告范文12-27
2023-2024学年广东惠州惠东县专场招聘普通高校应届硕士研究生和本科毕业生教师353人03-24
2018年北京通州中考历史试题及答案05-27
小学六年级五一劳动节作文600字12-28
高中春天作文800字:寻觅春天的踪迹09-25
2022江苏省农业科学院动物免疫工程研究所招聘编外人员公告05-18