
二年级40人;三年级40人。
二、转学对象
具有新区公办学籍,且2023年秋季按要求就读小学二年级或三年级的学生。
三、录取办法
符合条件的学生报名人数未超过学校本次招生计划数,则直接录取;若超过本次招生计划数,则实行电脑随机录取。
四、其他
(一)在入学过程中,发现有弄虚作假行为的,将取消其本次转学资格。
(二)本招生简章仅适用于2023年。
五、学校地址及咨询电话
四川天府新区实验中学(小学部)
地址:四川天府新区华阳街道香沙路166号
咨询电话:13881729485
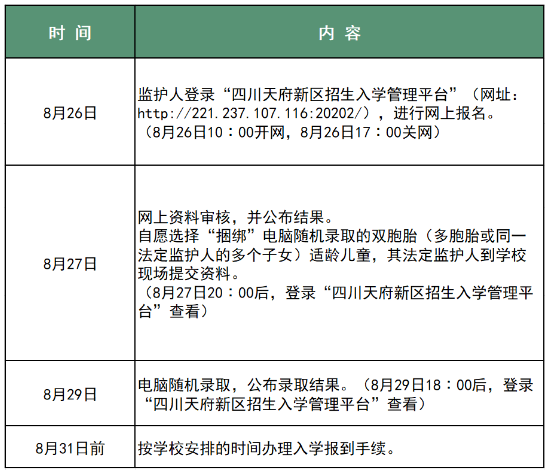
六、日程安排 
温馨提示:
本次转学招生,符合相应学校转学招生条件的学生,均可参与报名登记。天府实验中学(小学部)和四川天府新区香山小学2所学校只能选报1所。
四川天府新区社区治理和社事局入学咨询电话:028-68772822;028-61654302。
咨询地址:四川天府新区正兴街道顺圣路60号(四川天府新区社会事业综合服务中心)。
正在阅读:
2023年四川成都市天府新区实验中学(小学部)秋季转学招生简章[8月29日电脑随机录取]08-29
2017年北京东城中招军人子女享受照顾加分和优先录取考生名单12-26
小学生我的姐姐作文400字左右08-22
2021年2月25日雅思考试准考证打印时间及入口【2月18日起】09-22
2021年辽宁锦州高级会计师准考证打印入口已开通(5月6日至15日)07-12
我最喜欢的水果沙糖桔作文400字08-10
2023年演讲稿范文大全【12篇】01-09
关于住酒店的英语口语08-22
青海2019下半年英语四六级报名时间及报名入口公布【笔试+口试】03-10
中秋节日记300字日记三年级05-09