
根据《长沙市人民政府办公厅关于进一步加强普通中小学招生入学管理工作的通知》(长政办发〔2022〕21号)精神和《2023年湘江新区义务教育阶段学校招生工作方案》的有关要求,经学校研究,现将我校2023年秋季招生事宜公告如下:
一、基本原则
1.依法依规。依据《中华人民共和国教育法》《中华人民共和国义务教育法》等相关法律法规的规定,制定义务教育阶段招生入学政策。
2.相对就近、免试入学。按照“公示学区、网络报名、免试入学”的原则招生。
3.公开、公平、公正。公开招生信息,加强招生监督,规范招生行为,切实保障招生程序公开、机会公平、结果公正。
二、招生对象
本校学区范围内2023年8月31日前年满6周岁的儿童。三类残疾儿童(少年)接受义务教育的入学年龄根据实际可适当放宽。
三、招生范围
麓谷街道所属岳麓大道以南、麓云路以西、枫林三路以北,东方红路以东高新区范围内,家庭住址为中房F联邦(佳境小区)、可可小城、金领公寓、桔洲新苑、麓谷星辰、晟华苑(华侨假日中心)、东塘、长庆、长丰、延农社区的居民适龄子女,以及该范围内符合条件的进城务工人员随迁适龄子女。
四、招生流程
1.网上报名
报名方式:登录“长沙市普通中小学入学报名系统”
网上报名时间:2023年4月1日-15日(若错过网上报名时间可线下联系学校招生办登记)
插班生于6月20日—30日进行信息登记。(后附信息登记二维码)
2.现场审核
一年级新生:第1—4类生源:5月20日上午8:30--12:00
第5类生源:7月6日上午8:30--11:00
插班生:6月下旬(具体时间以电话通知为准)
3.时间安排
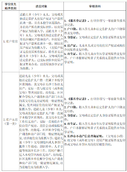
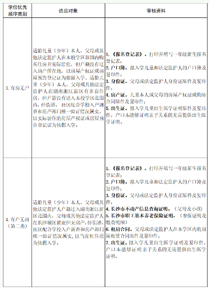
五、具体入学条件及资料审核要求如下:



六、温馨提示
此方案中所表述的“房”、“户”仅限于虹桥小学学区范围内:中房F联邦(佳境小区)、可可小城、金领公寓、桔洲新苑、麓谷星辰、晟华苑(华侨假日中心)、东塘、长庆、长丰、延农社区。
七、补充说明
1.7月-8月,做好入学体检,开具预防接种查验,开学报到时上交。
2.请家长微信端搜索关注“长沙高新区虹桥小学”公众号,后续重要信息将在此发布。
3.报名资料审核当天请按通知的指定时间分批次到达现场。戴好口罩,有序排队,听从现场指挥。
4.招生咨询电话:0731-85281780
办公时间:周一至周五
08:30—12:00;14:00—17:00(如遇占线请换时间拨打或来校咨询)
该招生公告最终解释权归虹桥小学。

