>
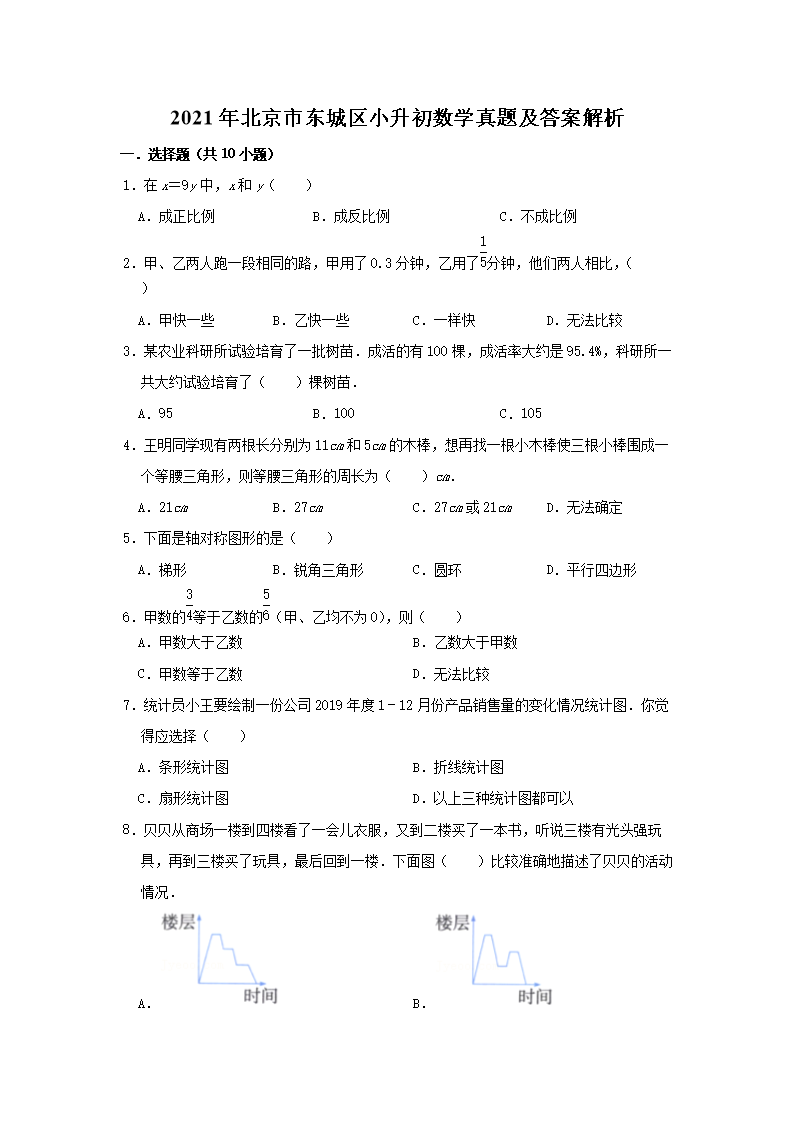
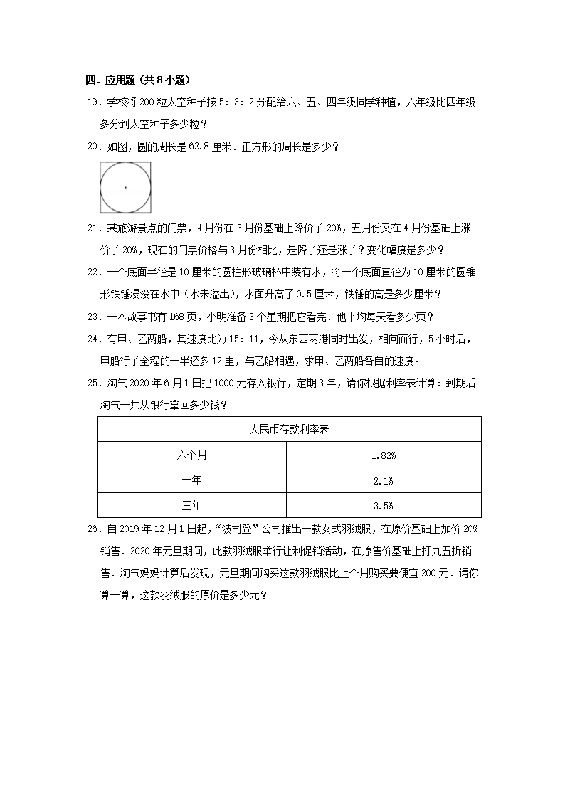
【文档预览】 文档大全网整理发布2021年北京市东城区小升初数学真题及答案解析(Word版),前五页预览如下:
本文来源:https://www.wddqw.com/3wCv.html
相关文章:
正在阅读:
2021年北京市东城区小升初数学真题及答案解析(Word版)09-01
山西招生考试网高考报名入口:http://www.sxkszx.cn/09-14
六年级记事作文500字左右01-03
2023年租房协议书合同范本09-14
2016年学校党建工作计划模板范本02-28
2020年秋季陕西商洛市普通话缴费时间及费用【9月27日-9月29日】11-12
大学生入团申请书1000字左右优秀范文_大学生入团申请书1000字范文【三篇】03-26
人教版七年级上册英语说课稿,七年级上册英语课本说课稿02-07
2017鸡年拜年祝福语成语大全08-20
2017年天津宝坻中考成绩公布时间12-20
上海2020年托福成绩查询时间及入口已公布【附成绩报告有效期】02-04