
各区教育局、各有关直属单位:
为贯彻《教育部关于进一步推进高中阶段学校考试招生制度改革的指导意见》(教基二〔2016〕4号)、《上海市教育委员会关于印发<上海市进一步推进高中阶段学校考试招生制度改革实施意见>的通知》(沪教委规〔2018〕3号)等精神,进一步落实本市高中阶段学校招生录取(以下简称“中招”)改革,现就2023年本市中招工作提出以下意见:
一、工作目标
探索建立初中学业水平考试与综合素质评价相结合的多元招生录取机制,进一步完善中招管理体制和运行程序,践行阳光招生,保证中招工作公开、公平、公正。依托市、区两级中招信息平台,统一程序,统一标准,规范操作,保证中招工作平稳有序进行。
二、评价工作
(一)学业评价
本市高中阶段学校招生以初中学业水平考试(以下简称“学业考试”)语文、数学、外语、道德与法治、历史、体育与健身和综合测试(含物理、化学、跨学科案例分析、物理和化学实验操作)的成绩计分,总分750分,作为录取的基本依据。
1.考试方式和分值
(1)语文和数学2门科目考试采用闭卷笔试方式,满分均为150分,时间均为100分钟。
外语科目考试采用闭卷笔试和听说测试相结合的方式,满分150分。其中,笔试满分140分(含听力25分),时间为90分钟(含听力);听说测试满分10分,时间为10分钟(采用人机对话方式)。
道德与法治和历史2门科目采用日常考核和统一考试相结合的方式,满分均为60分,其中统一考试满分30分,日常考核满分30分。统一考试采用开卷笔试方式,时间均为40分钟。
综合测试考试采用闭卷笔试和实验操作考试相结合的方式,满分150分。其中,闭卷笔试包括物理试题满分70分、化学试题满分50分,跨学科案例分析题满分15分,时间为120分钟;物理和化学实验操作考试,满分15分,包括物理实验操作考试满分10分,化学实验操作考试满分5分,分科分场进行,时间均为15分钟。
(2)体育与健身科目满分30分,其中统一考试满分15分、日常考核满分15分。统一考试暂停,相应成绩按满分15分计。
2.考试组织与命题
语文、数学、外语、道德与法治、历史、综合测试的统一考试由市教育考试院组织统一命题、统一考试、统一评卷。其中,学生可参加2次物理和化学实验操作考试,选择其中较好的成绩计分。
命题要基于课程标准,参照教学基本要求,体现各科目学科特点,着眼于对学科基础知识和基本技能的考核,既要突出能力导向,又要注意一定的覆盖面;要符合学生学习和生活实际,贴近社会,重视考查学生在具体情境中综合运用所学知识分析和解决问题的能力,有助于培养学生创新精神和实践能力。试卷结构应简明合理,题量适当,难度保持稳定。
(二)综合素质评价
初中毕业生综合素质评价工作根据《上海市教育委员会关于印发<上海市初中学生综合素质评价实施办法>的通知》(沪教委规〔2019〕3号)开展。高中阶段学校自主招生需结合初中学生综合素质评价情况开展相关工作。
市实验性示范性高中名额分配综合评价录取学校综合考查(以下简称“综合考查”)工作根据《上海市教育委员会关于市实验性示范性高中名额分配综合评价录取学校综合考查的指导意见(试行)》(沪教委规〔2021〕10号)有关要求执行。
(三)特殊教育考试评估
1.符合2023年本市中招报名条件的本市特殊教育学校及普通学校特教班应届初三学生,可报考本市特殊教育高中阶段学校(含中职特教班,下同)。其中,盲校、聋校学生须参加上海市特殊教育初中学业水平考试(以下简称“特教学业考试”),原则上以考试成绩为录取依据;辅读学校、普通学校特教班等学生可申请参加特殊教育高中阶段入学综合评估(以下简称“特教入学综合评估”),原则上以上海市特殊学生教育评估中心出具的特教入学综合评估结果为录取依据。特教学业考试根据不同类别特殊教育学校课程标准实施统一分类命题、统一考试、统一评卷,考试时间与学业考试同步。
2.符合2023年本市中招报名条件的随班就读应届初三学生原则上应参加学业考试,如学生本人及家长确有意向报考本市特殊教育高中阶段学校,须通过所在学校申请参加报名评估。报名评估通过的视力残疾和听力残疾学生参加相应类别特教学业考试,智力、肢体和精神等残疾学生参加特教入学综合评估。报名评估未通过者,则参加学业考试。特教学业考试和特教入学综合评估办法另行发布。
三、招生录取工作
高中阶段学校招生录取的学生须具有2023年中招报名资格并完成报名,且须参加学业考试,并获得统一考试科目有效成绩。
中招录取工作分为自主招生录取、名额分配综合评价录取和统一招生录取三个批次。自主招生录取(公办普通高中)和名额分配综合评价录取划定同一最低投档控制分数线。上述批次志愿填报均在学业考试后、成绩公布前进行。
(一)招生计划管理
本市高中阶段学校招生计划的编制和实施,按市、区两级教育行政部门的管理职责和工作程序进行。市教委负责全市招生计划(含特殊教育招生计划)的宏观管理,对各区招生计划编制工作进行指导、协调和统筹。各区教育局根据本地区经济社会发展需求、本区生源和教育资源配置等实际情况,按照普职规模大体相当的要求编制本地区招生计划,普通高中学校班级学额原则上控制在每班40人以内,特殊教育高中阶段学校班级学额原则上控制在每班15人以内。
各类招生计划确定后,即向社会公布。各区教育局、招考机构和招生学校须严格按照已公布的计划招生,如需变更计划,须经市教委同意后方可实施。
(二)自主招生录取工作
2023年高中阶段学校自主招生录取工作在学业考试后进行,由市教委统一部署,市教育考试院统一实施,各区教育局、招考机构、招生学校和初中学校等必须严格按照全市统一要求和时间节点,结合初中学生综合素质评价情况开展招生录取。未经允许,所有招生学校不得在当年度学业考试前开展任何形式的招生录取测试或变相测试。各招生学校须成立自主招生工作领导小组,制定学校自主招生方案报相关教育行政部门同意后,由市教育考试院和招生学校予以公布。
自主招生录取类别及顺序为:市实验性示范性高中、市特色普通高中自主招生录取;优秀体育学生、艺术骨干学生自主招生录取;国际课程班和中外合作办学高中自主招生录取;中职校自主招生录取。学生可兼报上述四个类别,前三个类别只可选择其中一所学校签约预录取,第四个类别采用平行志愿方式录取。未完成的招生计划调整至统一招生录取批次(不含中职校自主招生计划)。未被录取的学生自动进入后续其他录取批次。
1.市实验性示范性高中、市特色普通高中自主招生录取该类别实行统一网上填报志愿、网上签约预录取和录取,学生可填报2个志愿。
(1)计划编制
2023年市实验性示范性高中自主招生计划约占本校招生计划的10%;市特色普通高中自主招生计划不超过本校招生计划的15%;继续试点“探索建立拔尖创新人才培养基地”项目的高中学校自主招生计划约占本校招生计划的30%。
(2)招生录取
各招生学校应根据招生方案,严格按照程序和时间,对学生综合能力、志趣特长等进行综合测试,并经校自主招生领导小组集体讨论后择优签约预录取,签约预录取数不得超过学校自主招生计划数。已签约预录取学生不得要求更改或放弃预录取。学业考试总成绩(含政策性照顾加分,下同)须达到当年度相应最低投档控制分数线方可被正式录取。
2.优秀体育学生、艺术骨干学生自主招生录取该类别自主招生参照市实验性示范性高中、市特色普通高中自主招生录取方式进行,统一实行网上填报志愿、网上签约预录取和录取。通过优秀体育学生、艺术骨干学生相关资格确认的学生可填报2个志愿(体育类和艺术类可以兼报)。
该类别自主招生计划合计不低于全市市实验性示范性高中、市特色普通高中自主招生计划总数的15%,招生计划由市级相关部门根据各区和学校项目申报情况、项目发展需要、项目特点等进行总体统筹评估后下达。
各招生学校应根据招生方案,严格按照程序和时间,做好自主招生的实施,并经校自主招生领导小组集体讨论后足额签约预录取。已签约预录取学生不得要求更改或放弃预录取。学业考试总成绩须达到当年度相应最低投档控制分数线方可被正式录取。具体招生录取办法由市教委另行发布。
3.国际课程班和中外合作办学高中自主招生录取
(1)计划编制
普通高中国际课程班的招生计划单列,其中民办普通高中国际课程班的非上海生源计划数原则上不超过本校国际课程班当年招生计划总数的50%。
(2)招生录取
国际课程班招生参照市实验性示范性高中、市特色普通高中自主招生录取的时间和程序,由招生学校自主进行报名、考查,统一进行签约预录取,签约预录取数不得超过招生计划数。已签约预录取学生不得要求更改或放弃预录取。学业考试总成绩须达到当年度相应国际课程班最低投档控制分数线方可被正式录取。中外合作办学高中招生参照高中国际课程班招生办法执行。
4.中职校自主招生录取
该类别包括中本教育贯通培养模式(以下简称“中本贯通”)、五年一贯制培养模式(以下简称“五年一贯制”)、中高职教育贯通培养模式(以下简称“中高职贯通”)、中职校提前招生(需面试或测试的专业,下同)类型,统一实行网上填报志愿、网上录取。
(1)计划编制
2023年继续扩大中本贯通、五年一贯制和中高职贯通试点专业范围。五年一贯制和中高职贯通招生计划中,用于招收来沪人员随迁子女的招生计划约占总量的25%。中职校自主招生类别的计划由市教委统筹后下达,其中中职校提前招生类别的招生计划原则上不得超过本校当年招生总计划的25%。
(2)招生录取
中本贯通、五年一贯制和中高职贯通、中职校提前招生可同时兼报。中本贯通只招收符合本市中招报名条件的本市户籍学生。招生学校根据专业特点自主确定是否组织面试或专业测试。学生按规定在网上填报志愿,对于有面试或专业测试要求的专业,须取得资格后方可在网上填报志愿。中本贯通可以填报2个平行志愿,五年一贯制和中高职贯通合计可以填报3个平行志愿,中职校提前招生可以填报4个平行志愿。中本贯通录取学生的学业考试总成绩须达到本市公办普通高中最低投档控制分数线,五年一贯制和中高职贯通录取学生的学业考试总成绩须达到相应最低投档控制分数线。市教育考试院根据招生学校事先公布的招生章程按学生学业考试总成绩和志愿,从高分到低分依次确定录取名单。
(三)名额分配综合评价录取工作
2023年名额分配综合评价录取工作在学业考试后进行,其中现场综合评价暂停,相应成绩按满分10分计。
委属市实验性示范性高中名额分配招生计划约占本校招生计划的65%,区属市实验性示范性高中名额分配招生计划约占本校招生计划的60%。名额分配综合评价录取类别和顺序为:“名额分配到区”“名额分配到校”。学生可兼报上述两个类别。未完成的招生计划调整至统一招生录取批次。未被录取的学生自动进入后续其他录取批次。
1.“名额分配到区”招生录取
“名额分配到区”招生指市实验性示范性高中将部分招生计划分配到全市各区的招生方法,学生均可填报1个志愿。
(1)计划编制
委属市实验性示范性高中的“名额分配到区”计划约占本校名额分配招生计划的80%。分配到区的招生计划原则上以各区中招报名人数占全市中招报名人数的比例为测算依据,综合考虑学校办学条件、地理方位和资源分布等因素,由市教委统筹协调后下达。区属市实验性示范性高中的“名额分配到区”招生计划约占本校名额分配招生计划的30%,其中90%-95%分配到外区,其余分配到本区,具体将根据城乡教育发展状况及各区实际情况,由市教委和各区教育局共同商定后下达。
上海市回民中学、上海市久隆模范中学录取符合相应条件的学生(具体条件由学校所在区教育局确定后予以公布)。
(2)招生录取
市教育考试院根据学生学业考试总成绩和志愿,以学生报名所在区为单位,对达到相应最低投档控制分数线的学生,从高分到低分投档。
学校根据相关要求,对投档学生综合素质评价结果赋分,并将投档学生的综合素质评价结果得分和现场综合评价得分(按满分10分计)合成综合考查成绩。市教育考试院统一将学生学业考试总成绩和综合考查成绩合成总分,从高分到低分确定录取名单。
2.“名额分配到校”招生录取
“名额分配到校”招生指市实验性示范性高中将部分招生计划分配到相应不选择生源初中学校的招生方法。不选择生源初中在籍在读满3年的初三学生可填报2个志愿。学生填报资格由学校认定,公示无异议后报区教育局备案。
(1)计划编制
委属市实验性示范性高中的“名额分配到校”计划约占本校名额分配招生计划的20%,仅分配到相应区的不选择生源初中学校,具体分配方案由各区教育局以均衡、随机为原则自行制定。招生计划由各招生学校根据办学条件和实际招生情况进行编制上报,市教委结合各区教育资源分布、人口流动等情况统筹协调后下达。
区属市实验性示范性高中的“名额分配到校”招生计划约占本校名额分配招生计划的70%。招生计划原则上以所属区内符合填报“名额分配到校”志愿资格的中招报名人数占本区该类学校中招报名总人数的比例为测算依据,结合学校办学条件和实际情况进行编制,由市、区教育行政部门统筹协调后下达。“名额分配到校”计划要分配到本区每所不选择生源初中学校,实现名额分配到校全覆盖。
(2)招生录取
市教育考试院根据学生学业考试总成绩和志愿,以学生所在初中学校为单位,对达到相应最低投档控制分数线的学生,从高分到低分按平行志愿方式投档。
学校根据相关要求,对投档学生综合素质评价结果赋分,并将投档学生的综合素质评价结果得分和现场综合评价得分(按满分10分计)合成综合考查成绩。市教育考试院统一将学生学业考试总成绩和综合考查成绩合成总分,从高分到低分确定录取名单。
(四)统一招生录取工作
统一招生录取指由各区招考机构根据学生学业考试总成绩和志愿进行投档录取的招生方法,包含“1至15志愿”和征求志愿。该批次招生录取工作由市教委统一部署,各区招考机构按照全市统一要求和时间节点有序开展招生录取。统一招生录取工作包括普通高中、中职校统一招生录取,中职校可按专业、大类或学校进行招生。
1.计划编制
高中阶段学校编制统一招生录取计划,并报相应教育行政部门同意后,市教委根据有利于促进义务教育均衡发展、有利于促进郊区和农村义务教育发展的原则,结合各区学生分布情况,对统一招生录取计划进行调整平衡后下达。
2.招生录取
统一招生录取采用平行志愿录取方式,各区招考机构按学生学业考试总成绩和志愿,从高分到低分确定录取名单。普通高中、普通中专录取学生的学业考试总成绩须达到相应最低投档控制分数线。“1至15志愿”未被录取的学生,由各区招考机构负责进行征求志愿的填报和录取工作。
中职校招生学校(部分专业除外)录取人数低于20人的,可停止本年度招生,相关学生由区招考机构和招生学校负责调整录取。
(五)其他招生工作
1.民办普通高中学校招生
(1)计划编制
民办普通高中学校根据自身办学条件,向所在区教育局提出2023年招生计划申请。区教育局在对学校办学条件和办学质量评估的基础上,核定学校2023年招生计划和招生范围。面向全市招生的民办普通高中学校,须具备符合国家规定标准的学生宿舍并配备相应设施设备。经区教育局确定的民办普通高中学校招生计划须纳入所属区2023年普通高中招生计划,并报市教委备案。民办普通高中学校不得超计划或计划外招生。
(2)招生录取
民办普通高中学校根据本市公办普通高中学校最低投档控制分数线,合理自主确定本校招生录取最低投档控制分数线,并由招生部门向社会公布,在学校的招生计划和招生范围内录取。
2.特殊教育高中阶段学校招生
特殊教育高中阶段学校招生计划单列,分为市级学校招生录取批次和区级学校招生录取批次。市级学校招生录取指:上海市盲童学校面向全市招收视力残疾学生,上海市聋哑青年技术学校、上海市鹤琴高级中学面向全市招收听力残疾学生,上海市鹤琴职业教育学校面向全市招收智力、肢体和精神等残疾学生(含参加“入学综合评估”的听力伴智力残疾学生)。区级学校招生录取指:区属特殊教育高中阶段学校面向本区招收智力、肢体和精神等残疾学生。
参加特教学业考试的学生须取得相应类别考试有效成绩方可参加投档录取。参加特教入学综合评估的学生评估结果以A、B、C、D四个等第呈现并作为录取依据。
各特殊教育高中阶段学校根据市、区教育行政部门相关要求和办学特色,制定本校招生方案,招生方案须经市教委同意后,由市教育考试院和学校予以公布。特教招生学校按学生特教学业考试成绩或评估结果由高到低足额录取,如达到录取要求的学生超过招生计划数,由招生学校在最低同档评估结果的学生中根据事先公布的招生方案择优录取。未被市级招生学校录取的学生自动进入区级招生录取批次。
未被高中阶段学校录取的普通学校随班就读、特殊教育学校及普通学校特教班应届初三学生,可通过征求志愿方式申请就读有征求志愿招生计划的特殊教育高中阶段学校,招生学校可进行专业面试,并根据事先公布的招生方案择优录取。
3.特定学校招生
(1)上海外国语大学附属外国语学校、上海外国语大学附属浦东外国语学校、上海市实验学校、上海市友谊中学、上海市体育中学以及经市教委同意的其他学校,须制定直升招生方案,于2023年3月底前报市教委和市教育考试院备案后公布。学校须严格按照招生方案开展招生录取工作,直升录取学生名单须于2023年5月底前由学校分别报市教育考试院和所在区招考机构,直升录取的学生不再参加本市高中阶段其他学校的录取。
(2)上海音乐学院附属中等音乐专科学校、上海戏剧学院附属舞蹈学校、上海戏剧学院附属戏曲学校、上海市马戏学校、上海市体育运动学校、上海体育学院附属竞技体育学校和上海市第二体育运动学校等学校,须制定招生方案,于2023年3月底前报市教委和市教育考试院备案后向社会公布。学校须严格按照招生方案开展招生录取工作,不得招收已并被其他学校录取的学生。录取学生名单于2023年8月底前报市教育考试院。
4.持外国护照以外籍身份报名学生的录取工作各区教育局须于2023年3月底前制定并公布本区持外国护照学生的招生办法和招生学校,报市教育考试院备案。以外籍身份报名且参加学业考试的学生填报就读意向,区教育局根据学生学业考试成绩、就读意向统一安排至相应普通高中学校入学;对于意向进入中职校就读的外籍学生,由学生本人向中职校提出申请,由招生学校统一办理录取手续。
学校招收的持外国护照入学的学生不列入学校招生计划数。持外国护照以外籍身份报名的学生不可填报各批次志愿,不参加各批次招生录取。
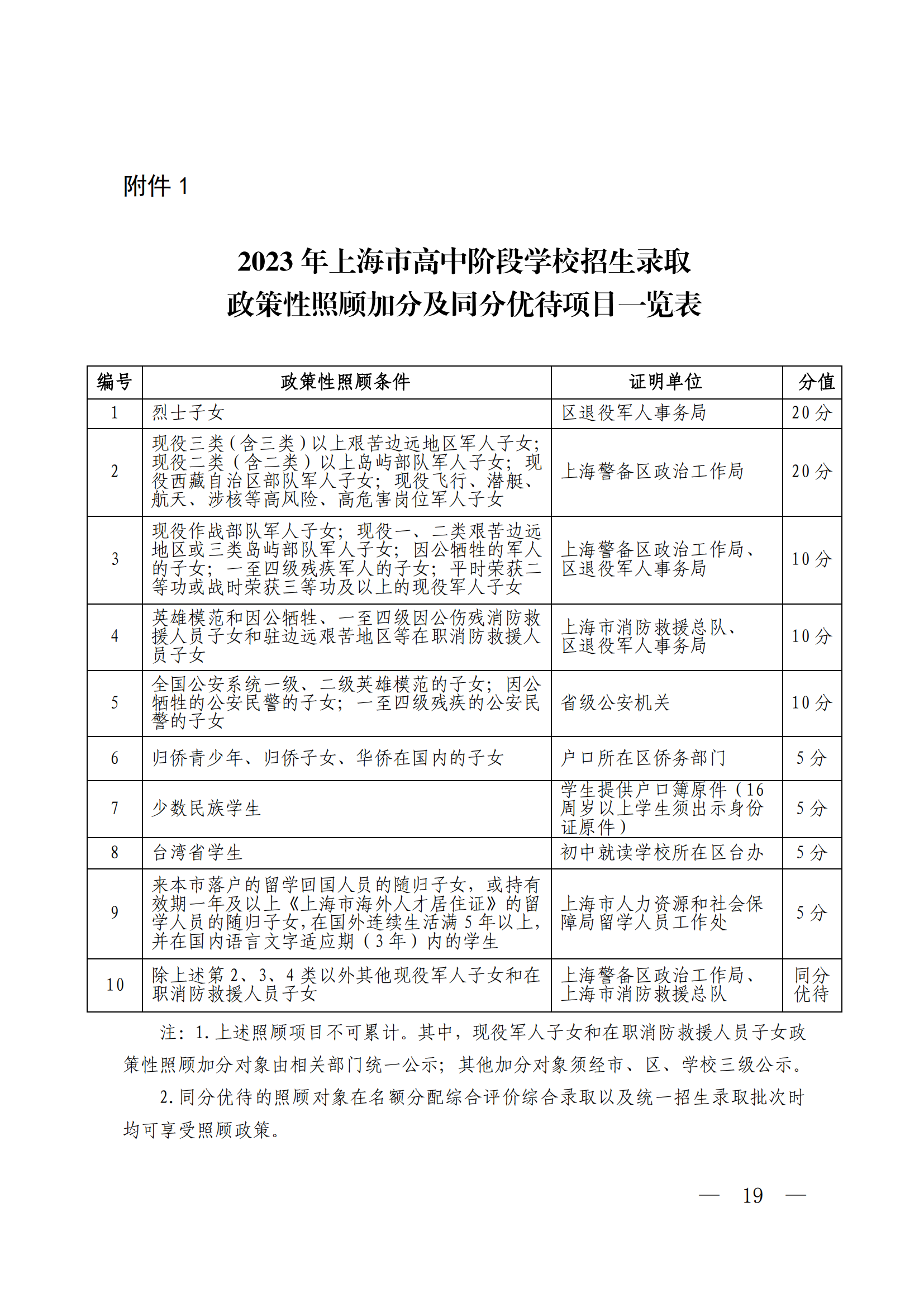
5.政策性照顾项目
根据教育部规范加分的有关要求,结合本市实际,制定中招政策性照顾加分及同分优待政策,严格执行加分及同分优待资格核准和公示制度。2023年中招政策性照顾加分及同分优待具体项目及分值等见附件1。符合政策性照顾对象申请截止时间为2023年5月31日,具体要求另行通知。各相关部门和学校须严格核准申请政策性照顾学生的资格,每级核准部门和学校均须对相应学生公示5个工作日,如有举报并经核实确认的一律取消其照顾资格。如符合多项政策性照顾项目的,只可享受其中一项,不予累计。
6.初中毕业生升学和生涯发展教育工作健全和完善初中毕业生升学和生涯教育工作体系和机制。各级教育行政部门和学校要加强对学生升学与生涯教育指导的研究,引导学生根据自身情况和社会需求,合理选择适合自身发展的升学途径。各级招考机构要加大招考信息公开、公示力度,通过媒体、网络、宣讲、咨询等各种途径与方法,向学生宣传有关招生政策情况,介绍各类招生学校的有关信息。初中学校要开设好升学与生涯教育课程、组织好相关活动,促进学生对高中阶段学校的了解,拓展学生对社会分工、职业角色的体验与认识,使学生初步形成生涯规划意识与能力。
四、管理和监督
本市中招工作要进一步健全和完善管理体制和运行机制,明确市、区两级教育行政部门、招考机构及各学校的职责,规范各项制度,加强人员培训,强化内部监督和社会监督,确保中招工作顺利进行。切实做好中招政策和信息的公布公示工作。市、区教育行政部门、招考机构和各学校等应通过本单位网站及其他途径及时公布公示中招政策和信息。具体公布公示的要求见附件2。强化中招工作监督问责机制,实行各级招生利益相关方回避制度。对于在招生过程中造成不良影响或严重后果的学校和招生部门,视情节轻重给予约谈、通报批评、追究相关人员责任、减少或取消下一年度相应招生计划等处理;对于违反招生规定的学校校长和教师按其情节程度给予相应的处理,由上级主管部门记录在案并报市教育督导部门备案,情节严重的,依法移送纪检监察部门进行严肃处理。
加强中招监督工作,健全监督机制,发挥招生监督机构的作用,各级招生单位要主动接受市、区两级纪检监察部门监督,加大对报名考试、综合考查、加分资格、投档录取、信息公开等重要环节的监督力度,做到岗位明确、责任落实、人员到位、措施有力、全程参与、依法依规。完善中招录取结果的市、区两级核查机制。
五、有关说明
1.2023年本市高中阶段学校招生工作具体实施细则另行发文。
2.若受疫情影响,中招相关工作需调整的,将另行通知。


原文标题:上海市教育委员会关于2023年本市高中阶段学校招生工作的若干意见
正在阅读:
关于2023年上海市高中阶段学校招生工作的若干意见公布02-22
读《名人成才故事》有感800字01-27
2023年云南昆明经济师准考证打印时间及入口:11月6日起08-17
2016江西省特种设备检验检测研究院招聘26人公告04-09
珍惜幸福天使作文1000字01-18
2022年山东省社会工作者报名时间、条件及入口【4月26日-5月5日】04-28
2022年浙江杭州市公务员考试时间:7月9日-10日07-05
广东湛江2017成人高考录取流程02-05
田径训练作文450字10-12