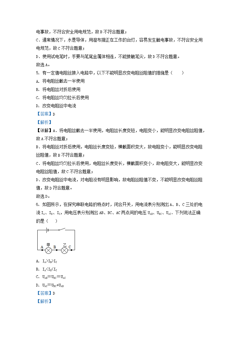
>
【文档预览】 文档大全网整理发布2020-2021学年江苏省扬州市江都区九年级上学期物理期末考试题及答案(Word版),前五页预览如下:
本文来源:https://www.wddqw.com/3iGv.html
相关文章:
正在阅读:
2020-2021学年江苏省扬州市江都区九年级上学期物理期末考试题及答案(Word版)10-11
放风筝作文400字07-18
2020年国家统一法律职业资格考试主观题成绩查询时间及入口【2021年1月8日起查分】09-27
2020天津财经大学考研成绩查询时间延期至2月20日后01-20
关于推迟山东青岛2022年上半年普通话水平测试的通告04-23
美哉老榕作文600字12-08
2022年黑龙江黑河嫩江市森林消防专业大队工作人员招聘公告【40人】08-06
2016年11月二级秘书考试真题预告05-31
生命中最重要的事作文900字11-17
四年级作文身边的事儿150字:四年级作文身边的事11-22
英语语法:使用suggest的常见错误点06-23