
一、指导思想
坚持以国家和自治区有关法律法规为依据,全面贯彻党的教育方针,深入实施素质教育,践行“创办适合每一位学生发展的教育”价值观,依法实施小学阶段学校招生入学工作,切实维护学生、学校的合法权益,严格规范办学行为,促进学生全面健康发展。
二、基本原则
(一)坚持“依法招生”的原则。强化服务意识和依法治教意识,确保小学阶段学校招生入学及管理工作规范、有序进行。
(二)坚持“免试就近入学”的原则。不采取考试、测试、面试等形式招收学生,不以各种竞赛成绩、奖励、证书作为招生入学的依据,确保辖区内符合条件的适龄儿童顺利入学。
(三)坚持公开、公平、公正原则。及时向社会公布小学阶段学校招生入学工作的相关信息,加强教育部门、学校和家庭、社会之间的相互沟通与理解支持。
三、招生计划
克拉玛依区2023年小学六年级毕业76个教学班2902人。秋季预计开设94个教学班,计划招收一年级学生3800人。
四、招生办法
(一)招收录取原则
1.第一小学学区范围内房产地址和户籍地址一致(即附件2中录取顺序1)的适龄儿童数多于第一小学招生计划数,需根据《附件2:克拉玛依区2023年小学招生录取顺序》对购房时间进行排序后依次录取;符合招生录取顺序1但未被第一小学录取的,以及招生录取顺序中2-8家庭的适龄儿童,统筹调配至第八小学就读;在第一小学学区范围内居住的非本区户籍家庭适龄儿童,统筹调整至第六小学就读。
2.符合录入第一小学的适龄儿童,可申请跨学区到第八小学或其他有空学位的小学就读。第八小学学区范围内非本区户籍无房户,由克拉玛依区教育局统筹安排。
3.第十五小学学区范围内的非本区户籍无房产家庭适龄儿童,统筹调配至第五小学。非本区户籍有房产家庭,需对房产证时间排序后录取部分适龄儿童,剩余非本区户籍有房产家庭的适龄儿童统筹调整至第五小学。
4.康城小学学区内居住的非本区户籍家庭适龄儿童,南湖小学、中国石油大学(北京)克拉玛依附属学校学区内居住的非本区户籍无房产家庭适龄儿童,均统筹调整至南新小学就读。
5.第三小学、第十小学、第十一小学少数民族学生(该处表述的少数民族是指维吾尔族、哈萨克族、蒙古族、柯尔克孜族、塔吉克族、锡伯族、乌孜别克族、塔塔尔族、达斡尔族、藏族、俄罗斯族等11个民族)可申请跨学区到第六小学、第七小学、实验小学、南新小学、绿雅小学就读一年级。若申请人数多于学校空学位数,克拉玛依区教育局将以随机派位方式进行录取;若申请人数少于学校空学位数,根据申请情况进行录取。
(二)跨学区招生
1.基本原则。根据小区布局、生源数量、生源结构和学校办学规模合理划分学区。学位不足的学校,允许本区户籍学生按照就便原则,自愿提出跨学区申请到有空学位的学校就读,克拉玛依区教育局根据申请学校学位情况统筹调配。
2.跨学区申请。部分学校因学位供给不足,鼓励符合分配到学位供给不足学校的适龄儿童向其他有空学位的学校提出跨学区申请,克拉玛依区教育局将按照就近就便的原则统筹安排。跨学区申请需在线上完成提交(扫描二维码或在浏览器中输入申请链接https://external.h3yun.com/su/re/g4vp2?engineCode=g7wzxkrz7vt0u3ew6y2ahbg20),并上传相关证明材料,由克拉玛依区教育局审核后根据空学位情况统筹安排。学位供给不足的学校不接受跨学区申请。
学位供给不足的学校:第一小学、第八小学、第十一小学、第十五小学、实验小学、南湖小学、康城小学、绿雅小学、中国石油大学(北京)克拉玛依附属学校等。
有空学位的学校:第六小学、第七小学、第十小学、南新小学。
跨学区申请登记时间:8月4日—10日。
(三)录取顺序
按照学区认定办法确定学区,学校学位充足,则全部录取;学校学位不足,按《克拉玛依区2023年小学招生录取顺序》(见附件2)排序后依次录取。
(四)延缓入学办理
克拉玛依区教育局将对3月完成延缓入学线上申请的适龄儿童信息和资料进行审核,符合延缓入学的,克拉玛依区教育局将信息推送至接收幼儿园,家长根据幼儿园通知要求办理报名手续。
(五)特殊教育学校
具有接受普通教育能力的残疾适龄儿童按上述要求录取,进入普通学校随班就读。不能适应普通学校学习的本地户籍残疾适龄儿童,家长须根据《克拉玛依特殊教育学校2023年秋季招生简章》(附件3)办理入学报名手续。
五、学位确认与报到
(一)学位确认
8月21—24日,根据录取学校通知要求,家长携带登记信息时上传的所有材料原件到学校进行现场审核,学校确定招收学生名单,发放录取通知书。
(二)现场报到
8月25日,适龄儿童持录取通知书和相关资料到录取学校报到。
六、注意事项
1.因每年各小区生源数量和分布以及学校学位情况均有变化,导致每年学区划分或学校招生政策可能有变动,非本区户籍学生及特殊学生,由克拉玛依区教育局统筹安排入学。本招生公告仅限于2023年秋季一年级新生招生,学区认定后,小学6年不再变更。根据《克拉玛依市中小学学籍管理规定》,义务教育阶段学生辖区内一般不准转学。
2.适龄儿童家长学位确认时请务必仔细核对提供材料,确保材料真实性,以免影响录取,若提供虚假材料,取消认定学位,由此造成的后果由家长承担。
3.各小学要严格按照录取名单接受学生,不得随意招收学生、增扩学位、合并班级。若因特殊情况确需调整,须事先向克拉玛依区教育局提出书面申请,经批准后方可实施。
4.各小学必须确保学生全部“免试就近入学”,对未报到的新生(除回原籍外),学校要进行专访,查明学生去向,及时汇总该部分学生实际报名的学校情况。各小学要将未报到学生的就读情况表于9月8日前报克拉玛依区教育局基础教育办。
小学招生咨询电话:0990-6256813
附件:
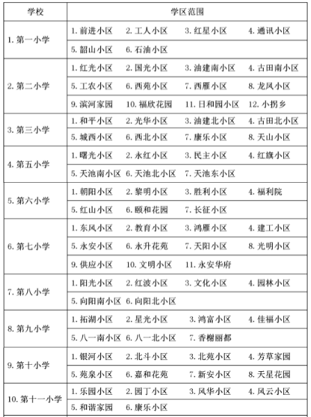
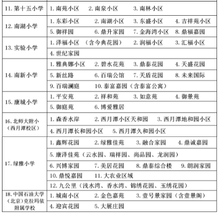
附件1:克拉玛依区2023年小学学区划分表


附件2:克拉玛依区小学招生录取顺序
按照学区认定办法确定学区,学校学位充足,则全部录取;学校学位不足,按以下顺序录取。
一、本区户籍有房
1.儿童及其父母或父母一方均为本区户籍,父母或父母一方房产与户籍地址一致。
2.儿童及其父母或父母一方均为本区户籍,父母或父母一方房产与户籍地址不一致。
3.儿童为本区户籍,父母均为非本区户籍,父母或父母一方房产与儿童户籍地址一致。
4.儿童为本区户籍,父母均为非本区户籍,父母或父母一方房产与儿童户籍地址不一致。
5.儿童为非本区户籍,父母或父母一方为本区户籍,父母或父母一方房产与户籍地址一致。
二、本区户籍无房
6.儿童及其父母或父母一方均为本区户籍,无房产家庭。
7.儿童为本区户籍,父母均为非本区户籍,无房产家庭。
8.儿童为非本区户籍,父母或父母一方为本区户籍,无房产家庭。
三、政策性照顾
9.政策性照顾儿童所申请的学校有空学位,则根据实际情况予以安置。
四、跨学区申请
10.本区户籍且因原认定学区学位不足,符合自愿跨学区申请儿童。
五、非本区户籍
11.儿童及父母均为非本区户籍,有房产家庭。
12.儿童及父母均为非本区户籍,无房产家庭。
备注:
1.本区户籍是指招生当年3月20日前在克拉玛依区落户。
2.用于学区认定的房产必须为父母双方共有或父母一方独立房产,并于招生当年3月20日前取得房屋产权证(或新购房产的购房合同正本与契税发票,且具备入住条件)。
3.政策性照顾儿童是指国家综合性消防救援队伍人员(即符合《关于做好国家综合性消防救援队伍人员及其子女教育优待工作的通知》条件)、现役军人和烈士(即符合《克拉玛依关于军人子女教育优待实施细则》条件)、本年度高层次引进人才(本年度引进的符合有关人才文件条件)及其他符合条件的优待对象子女。
4.对于学位不足的学校,录取顺序相同情况下,依次按照购房时间先后顺序、落户时间先后顺序等进行排序,顺次录取,直到录满为止。
正在阅读:
新疆克拉玛依市克拉玛依区2023年秋季小学一年级招生公告(附小学学区划分表)08-04
错过的风景作文600字08-12
2020年租房协议书合同范本10-06
2016年12月24日山西省人力资源市场综合型人才招聘会07-21
会计从业2018年正式取消-江苏南通2018年会计从业资格考试报名入口:江苏省财政厅02-11
四年级搞笑作文200字:校园的柳树03-31
少年也识愁滋味作文500字10-14
2017鸡年儿童春节四字祝福语成语09-01
中国魂礼赞作文1000字01-06
有关清明节缅怀革命先烈作文600字06-29