
一、插班转园原则
根据相对就近、户籍优先的原则,统筹兼顾、合理安排,在有学额的基础上尽可能满足适龄幼儿的插班转园需求。原则上中班每班不超过30人,大班每班不超过35人。
二、办理对象
(一)符合下列情况之一的适龄幼儿可以进行插班转园申请:
1、徐汇区户籍幼儿,且幼儿与户主之间为直系亲属关系;
2、市政动迁到徐汇区但暂未落户徐汇的外区户籍幼儿,需持有动迁至徐汇区的安置协议书,且拥有徐汇区的房产;
3、居住证地址办理在徐汇区并且居住在徐汇的外省市随迁子女,其父母至少一方拥有《上海市居住证》积分通知书。
(二)下列情况原则上不予办理插班转园:
1、学期中途和已在本区就读的,原则上不予办理插班转园手续;
2、小班原则上不予办理转园手续。
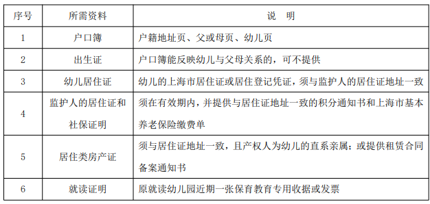
三、所需资料
(一)本区户籍幼儿: 
(二)市政动迁幼儿:
(三)外省市户籍幼儿:
四、资料递交
家长可选择以下二种方式之一,请勿重复递交,递交资料时间:2023年7月11日上午10点至2023年8月10日下午4:00,逾期不予办理。
1、方式一:打开微信“小程序”,搜索“徐汇汇治理”,并登录,点击“教育直通车”,进入“汇入学”,查找“插班”,按提示操作上传资料;
2、方式二:将填写好的插班转园申请表(详见附件)和所需资料原件的扫描件或照片,以压缩包的形式发送至zkzx_yzb@163.com,邮件名称为“插班转园+幼儿姓名”,压缩包名称同邮件名称。
五、办理方式
1、徐汇区教育局统一办理、统筹安排。
2、2023年8月20日前,由拟转入的幼儿园通知家长验证相关资料,验证通过后按照幼儿园要求完善插班转园手续。
3、友情提示:办理插班转园手续不收取任何费用。
六、联系电话(工作日上午8:30--11:30;下午1:30--4:30)
幼招办:64226920、54361439
监督电话:54665780
附件:徐汇区公办幼儿园2023学年第一学期幼儿插班转园申请表
原文标题:徐汇区公办幼儿园2023学年第一学期幼儿插班转园登记须知
文章来源:https://www.xuhui.gov.cn/egov/front2018/doc/943
正在阅读:
上海徐汇区公办幼儿园2023学年第一学期幼儿插班转园登记须知06-13
赞美春天的优美祝福短句09-16
中国古代帝王故事分享11-07
2022年江西主管护师考试时间及科目【延考时间已确定】07-01
千里马工程机械集团股份有限公司2017校园招聘信息04-18
二年级作文:有趣的一件事03-09
大年初一作文1000字09-02
2018年湖北省市县三级水库大坝防汛责任人名单_2018年湖北省市县乡考试录用公务员公告05-06