
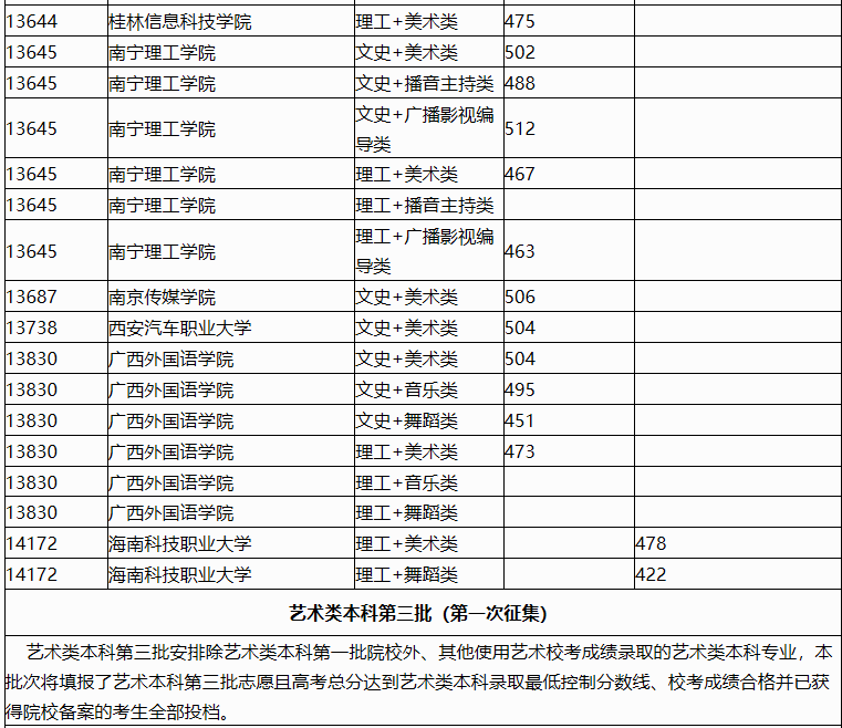
说明:
1.综合分=总分(总成绩+加分分值)×40%+艺术统考成绩×(750/300)×60%。
2.表中空白处表示无相应科类招生计划或无出档考生。
3.经部分院校申请,降低总分(总成绩+加分分值)20分投档,这部分院校先投出总分和艺术统考成绩双上线的考生,生源不足情况下,再按总分降分幅度投档。




正在阅读:
广西2023年本科提前批艺术类本科第二批、艺术类本科第三批、体育类最低投档分数线07-25
母爱作文300字:母爱作文300字05-14
北京首都经济贸易大学2018上半年四级报名时间:3月21日-4月3日05-11
小学一年级暑假阅读故事5篇07-28
[领导者应该具备的素质]领导人的励志名言09-19
2019山东滨州医学院招聘公告【28人】02-23
关于生存的作文500字07-16
三年级买年货200字作文【四篇】09-05
六一儿童节家长发言讲话稿模板11-23
少儿童话故事作文:小兔子摘蘑菇08-02
2020辽宁公共卫生硕士考试科目03-19