【#教师招聘# 导语】2022年下半年中共宁夏区委党校(宁夏行政学院)自主公开招聘高层次人才公告已发布,报名时间为2022年9月28日8:00至2022年10月31日18:00,©文档大全网现将招聘公告原文发布如下:
为适应党校事业发展需要,中共宁夏区委党校(宁夏行政学院)决定面向社会自主公开招聘高层次人才,现将有关事项公告如下:
一、招聘原则
(一)公开、平等、竞争、择优;
(二)德才兼备、以德为先;
(三)专业匹配、人岗相适。
二、招聘对象及招聘条件
面向全国招聘硕士及以上研究生,其中硕士年龄要求35周岁以下(1986年9月28日以后出生);博士年龄要求40周岁以下(1981年9月28日以后出生);教学科研成果突出的博士年龄可放宽至45周岁以下(1976年9月28日以后出生)。
(一)具有下列资格条件的人员可以报考:
1.遵纪守法,品行端正,具有良好的思想政治素质;
2.具有国家承认的本硕博学历及学位;
3.自觉遵守党的政治纪律和政治规矩,具有较高的理论水平,能胜任党校教学科研工作;
4.身体健康,符合聘用体检标准。
(二)具有下列情形的人员不得报考:
1.因犯罪受过刑事处罚的;
2.被开除中国共产党党籍的;
3.被开除公职的;
4.被依法列为失信联合惩戒对象的;
5.在公务员招录、事业单位招聘中被认定有违纪违规行为且被记入诚信档案库目前仍在惩戒期的;
6.定向培养人员服务期未满或正在定向培养学习的;
7.已招聘的特岗教师;
8.新招聘(录)机关事业单位工作人员未满最低服务期限(含试用期)的;
9.现役军人;
10.法律法规规定的其他情形。
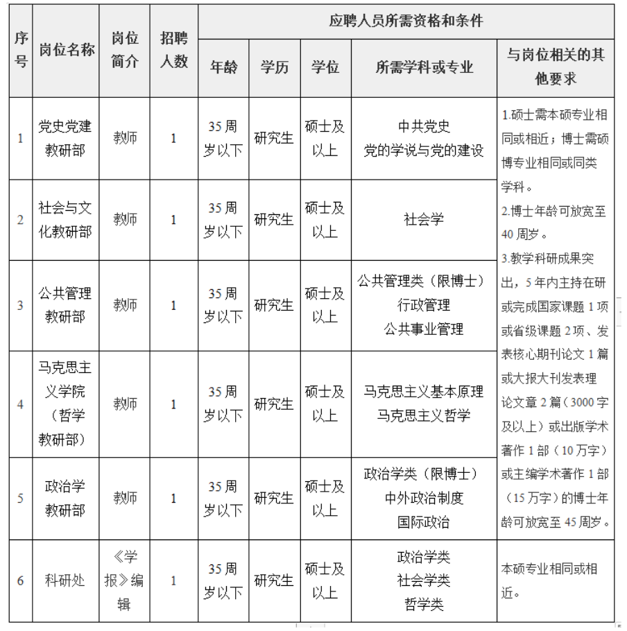
三、招聘计划及岗位条件
四、招聘程序
本次招聘按照发布招聘公告、报名及资格审查、资格复审、考试、考察、体检、公示及聘用等程序开展工作。
(一)发布招聘公告
招聘公告于9月28日在中共宁夏区委党校(宁夏行政学院)(http://www.nxdx.org.cn/)、宁夏高层次人才工作网(https://gccfw.hrss.nx.gov.cn/nxgccrc/)、高校人才网(http://www.gaoxiaojob.com/column/274.html)、宁夏公共招聘网(http://www.nxjob.cn/)公开发布。
(二)报名及资格审查
报名时间为2022年9月28日8:00至2022年10月31日18:00(以电子邮件标注日期为准)。
1.报名方式。本次招聘采取网络报名方式进行。应聘者填写《中共宁夏区委党校(宁夏行政学院)2022年自主公开招聘高层次人才报名表》(见附件),并附相关科研成果、获奖证书等应聘材料发送至邮箱:nxdxrsc@163.com。邮件标题注明:岗位名称+本人姓名+毕业院校)。
2.资格初审及确认。按照招聘要求对应聘人员资格进行初审,初审通过人员以电话方式确认,未通过人员以邮件或短信方式通知。
(三)资格复审
初审通过人员面试前须进行资格复审。在资格复审期间未按时提交有关材料的,视为放弃。应聘人员对个人提供材料的真实性负责,凡发现弄虚作假的,一律取消应聘资格。资格复审应提供以下材料:
1.经签字确认的报名表;
2.身份证原件及复印件;
3.本硕博各阶段学历学位证书原件及复印件;
4.在职人员需提交所在单位出具的同意参加应聘的介绍信;
5.科研成果原件及复印件。
(四)考试
1.考试采取面试的方式进行。面试分为综合能力测试和专业能力测试两部分。
2.面试公告将于面试开始前一周在校(院)发布,同时通过电话、短信等方式,通知资格复审通过人员面试相关事宜。
3.面试满分为100分,合格分为60分。面试不合格者,不能列入考察、体检对象。面试合格人员中,按岗位招聘计划1:1的比例,经校(院)委会研究确定体检、考察对象后在校(院)上予以公布。
(五)考察
1.考察工作由校(院)负责组织实施。具体考察方式和内容按照相关规定执行。
2.考察工作按照德才兼备、以德为先的用人标准,重点考察应聘者的政治思想、德才表现、工作能力、遵纪守法、廉洁自律等方面的情况,考察中还要对应聘者的报考资格进行再次审核。
3.考察中发现因个人品德差、有不良政治或诚信记录、弄虚作假等行为且被有关部门依法依规予以处理(在公告发布之日前解除处分或超过处分期的除外),并确有事实依据,经上一级纪检监察部门书面确认的,取消招聘资格。
4.因放弃考察资格或考察不合格被取消应聘资格等情况出现岗位空缺的,该岗位不再递补。
(六)体检
1.体检工作由校(院)负责组织实施,邀请自治区纪委监委派驻自治区党委组织部纪检监察组或校(院)机关纪委对体检工作进行全程监督。
2.体检在县级以上综合公立医院进行。体检标准参照《公务员录用体检通用标准(试行)》(人社部发〔2016〕140号)执行。
3.应聘者应在规定时间内完成全部体检项目,体检费用由应聘者承担。
4.校(院)或应聘者对体检结果有疑问的,可按照有关规定提出复检。复检只能进行一次,复检应安排在不低于原体检医疗机构级别的其他医疗机构进行,体检结果以复检结论为准。应聘者申请复检的,复检费用由应聘者承担。
5.未按要求完成体检的,视为自动放弃体检资格。
6.因放弃体检资格或体检不合格等情况出现岗位空缺的,该岗位不再递补。
(七)公示及聘用
1.根据应聘者考试、考察、体检结果,由校(院)委会研究确定拟聘用人员名单并在校(院)上予以公示,公示期不少于5个工作日。公示期满无异议的,报自治区人力资源和社会保障厅办理相关聘用手续;对公示期有异议的,根据实际情况待查证后决定是否聘用。被聘用人员无正当理由逾期(自接到聘用通知20日内)未报到的,取消聘用资格,该岗位不再递补。
2.校(院)与聘用人员签订《引进人才服务协议书》(博士8年、硕士5年),确立人事关系,并按规定办理编制、档案移交、工资、户籍迁移等相关手续。
3.聘用人员按规定实行试用期制度,试用期包括在聘用合同期限内。试用期满考核合格的,予以正式聘用;不合格的,取消聘用资格。
五、全职引进博士相关待遇
1.享受国家和宁夏回族自治区规定的工资福利、医疗保险、住房公积金等相关待遇;奖励性绩效工资按校(院)有关文件执行。
2.自治区给予安家费20万元,分期拨付;工作补助(4000元/月),按年发放,连续补助5年。校(院)给予安家费8万元,一次性提供。
3.自治区给予科研和项目启动资金8—30万元,具体资助额度由相关专家组根据申报科研项目评审确定;校(院)给予科研启动资金2万元,配置办公笔记本电脑一台。
4.校(院)提供周转房,对未享受周转房的,每月发放2000元租房补贴,发放时间最长不超过5年;在校(院)工作满5年且考核合格继续留任的,校(院)转让住房产权或一次性给予30万元购房补贴。
5.按照自治区有关政策,可不受岗位职数限制优先评聘高级职称。
6.子女教育、配偶就业、医疗保健等按照自治区相关优厚政策落实。
六、联系方式
联系人:潘老师0951-6660160、18995115879
电子邮箱:nxdxrsc@163.com
附件>>>点击查看
中共宁夏区委党校自主公开招聘高层次人才报名表
原文标题:中共宁夏区委党校(宁夏行政学院)2022年下半年自主公开招聘高层次人才公告
文章来源:http://www.nxjob.cn/wcms/nxjob/gg/20220928/2500.html