
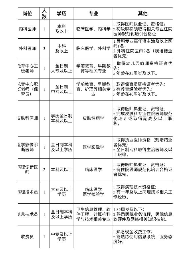
一、招募计划:

二、基本条件
(一)具有中华人民共和国国籍;
(二)思想政治素质好,拥护中国共产党领导和社会主义制度,品行端正,遵纪守法;
(三)自愿从事相关工作,作风踏实,吃苦耐劳,甘于奉献,组织纪律观念强;
(四)具备岗位所需的专业、技能和其他条件;
(五)具备正常履行职责的身体条件和心理素质;
(六)符合法律法规的其他条件。
三、报名时间及其他
(一)请有意者于2023年3月20日17:00前扫描下方二维码填写绵阳市妇幼保健院(市儿童医院)应聘信息登记表。(择优通知面试人员)

(二)现场面试时需携带以下材料和证件原件及复印件:
1.个人简历;
2.身份证;
3.毕业证(学位证);
4.岗位要求的相关证明材料。
咨询电话李 老师 0816-2357922
热诚欢迎广大应聘者积极报名。
原文标题:绵阳市妇幼保健院绵阳市儿童医院招聘公告
文章来源:http://www.mysfybjy.com/news/detail.aspx?detailid=2979&categoryid=15
正在阅读:
2023四川绵阳市妇幼保健院招聘13人(报名时间:3月20日止)03-17
曲径通幽处作文600字07-24
[结婚新郎父亲致辞简短50字]简短大方结婚新郎致辞11-08
远足作文800字07-28
美国高中留学的申请流程03-11
2019年湖南执业医师考试成绩查询时间及入口【综合笔试】02-27
2016年10月15日&16日托福大范围机经预测(考前必备)04-03
有关十一见闻的日记400字5篇11-13
河北保定2017年中考成绩什么时候公布12-18