
现将2023年9月23日开考的全国计算机等级考试(第70次)具体事项通知如下:
一、准考证下载时间及下载网址
1、准考证打印开始时间:2023年9月18日09:00开始。
2、请在规定时间内登录报名系统,网址如下:http://ncre-bm.neea.cn
特别提醒:请务必使用与报名时完全一致的登录方式和登录信息,才能登录进入报名系统。成功登录系统后打印考生准考证。
3、无法登录系统打印准考证的考生请与张老师联系,咨询电话:13866516812
二、凭准考证、身份证参加考试,两证必须齐全,缺一不可
遵照省考试院要求,身份证遗失的,务必到派出所开具“张贴有照片的户籍证明,并加盖派出所户籍公章”,其它证件一律无效。
允许携带的考试用品:签字笔或圆珠笔。报考二级MSOffice高级应用或二级WPSOffice高级应用的考生需自备3.5mm插口耳机。考场备有草稿纸,考生无须携带。严禁携带各类通讯设备进入考场。
三、正式上机考试时间、地点
时间:2023年9月23日08:00——17:10
地点:第01考场:翠湖校区逸夫楼五楼516机房
第02考场:翠湖校区逸夫楼五楼518机房
第03考场:翠湖校区逸夫楼四楼408机房
第04考场:翠湖校区逸夫楼四楼409机房
第05考场:翠湖校区逸夫楼四楼416机房
具体上机考试批次、时间、地点等信息详见准考证。
四、考试成绩查询及证书补办方式
考试结束2个月后即可查询考试成绩,届时请访问数学与计算机学院主页进行查询。
自2023年9月考试起,教育部教育考试院将使用NCRE电子证书替代纸质版合格证书,所有符合取证条件的考生都将获得电子证书,同时不再制作和下发纸质版合格证书。
考生NCRE证书查询和补办可访问教育部考试中心综合查询网。综合查询网网址:http://chaxun.neea.edu.cn。
五、几点规定强调
1、正式考试时,须携带身份证、准考证,两证齐全,缺一不可。
2、正式上机考试,监考人员宣布考试开始后,迟到考生不得进入考场;考生只能在规定时间内参加考试,不得调换考场及考试批次,否则产生的一切后果由考生自己负责。
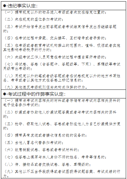
3、违纪舞弊事实认定

正在阅读:
2023年9月安徽铜陵学院全国计算机等级考试具体事项通知[9月23日开考]09-20
关于父亲节的作文600字优秀作文|初二写父亲节的作文600字06-29
高一写景抒情散文-高一抒情散文:心中的童话_550字04-26
2018河南中医助理医师报名入口:www.nmec.org.cn03-31
窃读记作文800字11-27
孕期dna检查是检查什么的_孕期检查:血铅检查的目的04-08
高一语文文言文知识点总结全_高一语文文言文知识点总结08-24
受欢迎的英雄联盟英文名字【三篇】08-30
保护环境演讲稿范文500字左右,保护环境演讲稿200字范文11-14
他感动了初一记叙文400字5篇04-29