【#考研# 导语】©文档大全网考研频道从苏州大学研究生院了解到,苏州大学关于继续接收2023年应届本科生推荐免试攻读硕士研究生的通知已发布,详情如下:

我校2023年推免生接收工作正在进行,以下专业仍有少量计划余额,有意者请在“全国推荐免试攻读研究生信息公开暨管理服务系统”(网址:https://yz.chsi.com.cn/tm)填报我校志愿,我校将择优复试。
特别说明:推免接收工作正在进行,各专业计划余额处于动态调整中,详询相关学院。


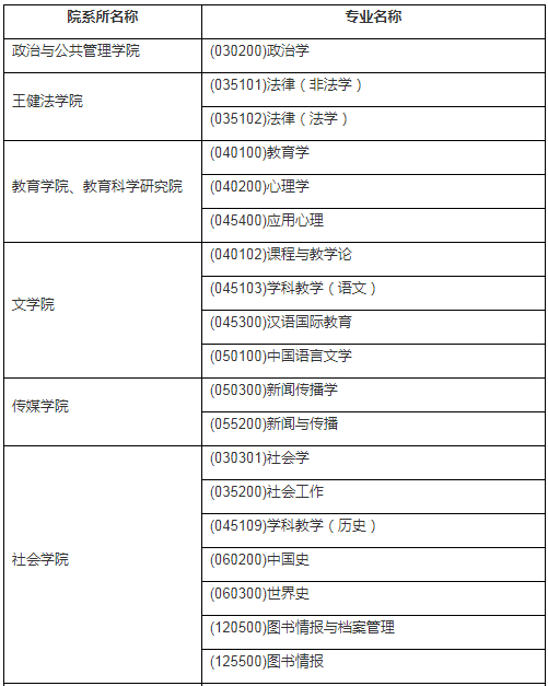
点击查看:院系所名称及专业名称
原文标题:苏州大学关于继续接收2023年应届本科生推荐免试攻读硕士研究生的通知
文章来源:http://yjs.suda.edu.cn/cb/e7/c8365a510951/page.htm
正在阅读:
江苏:苏州大学关于继续接收2023年应届本科生推荐免试攻读硕士研究生的通知10-11
最新原创师德师风演讲稿04-01
2018年国家粮食和物资储备局机关服务中心招聘医务人员公告07-02
七年级优秀日记:冰冷的雨600字12-13
教育部:2017年硕士研究生考试报名要求04-06
造价工程师考试理论法规考前试题05-28
2021浙江省宁波市江北区全媒体中心面向宁波大市选聘事业编制人员公告08-22
二年级下册数学第一次月考试卷,精选二年级数学上第一次月考卷08-05
初中议论文素材:关于“友谊”的论点11-23
煤矿管理人员个人工作总结,管理人员个人工作总结三篇06-02
2018年河北石家庄中考分数查询时间06-16