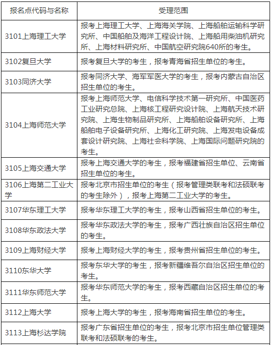
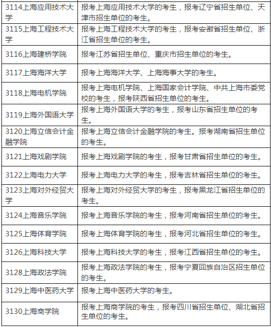
【#考研# 导语】®文档大全网考研频道从上海市教育考试院了解到,2023年上海市硕士研究生考试招生考生网上确认报名点安排表已公布,详情如下:

网上确认时间:2022年10月31日至11月5日(每天8:30—16:00)


原文标题:2023年上海市硕士研究生考试招生考生网上确认报名点安排表
文章来源:https://www.shmeea.edu.cn/page/08000/20220923/16859.html
正在阅读:
2023年上海市硕士研究生考试招生考生网上确认报名点安排表09-26
重庆涪陵2023-2024学年度第一学期高中学业水平合格考报名时间:10月7日启动09-28
关于牛的生肖成语带解释02-16
高二重点知识点必修五:排列05-15
六年级叙事作文:活力青春09-30
倾情推荐:亲子教育的重要性04-22
那一道风景线作文600字07-23
[贵阳市劳动合同范本2018年]2018简单劳动合同范本三篇07-21
2017广西钦州小升初成绩查询网址:www.qzedu.gov.cn09-14
大学学生会宣传部期末工作总结三篇08-10