【#教师招聘# 导语】2022年秋季学期广西体育运动学校招聘代课教师及工作人员公告已发布,报名时间:从即日起至2022年10月27日截止,®文档大全网现将招聘公告原文发布如下:
为进一步完善教师队伍建设,充实后勤保障力量,广西体育运动学校拟在2022年秋季学期新聘代课教师4人,及厨师1人、厨工3人(具体岗位职数、报考条件附后),具体方案如下。
一、单位简介
广西体育运动学校创办于1974年9月,前身是广西青少年业余体校,1984年经自治区人民政府批准改名为广西体育运动学校,隶属广西壮族自治区体育局。
学校现开设有小学、初中、中职三个阶段教学,是一所重点中等职业学校、国家高水平体育后备人才基地,学校的“运动训练”专业被评为“自治区级示范专业”,2021年学校荣获广西中等职业学校四学校。
二、工作要求
(一)遵纪守法、廉洁从教,自觉遵守国家法律以及学校的规章制度,服从学校工作安排,不早退、迟到、有事要履行请假手续。
(二)关心集体、团结协作,教师应积极参加校内各项教研工作、活动比赛、教研组内教研活动。
(三)教师应关爱学生、为人师表,做好学生的教育管理工作,积极承担班主任工作。
(四)教师应兢业负责、专研教学,按要求做好备课、授课、批改作业、考试、教学质量分析等教学工作。
(五)非企业兼 职人员须服从学校工作安排,承担授课以外的其他教学工作,包括但不限于班主任工作、科室干事工作。
(六)工作人员所需的专业或技能条件及相关从业资格证书。
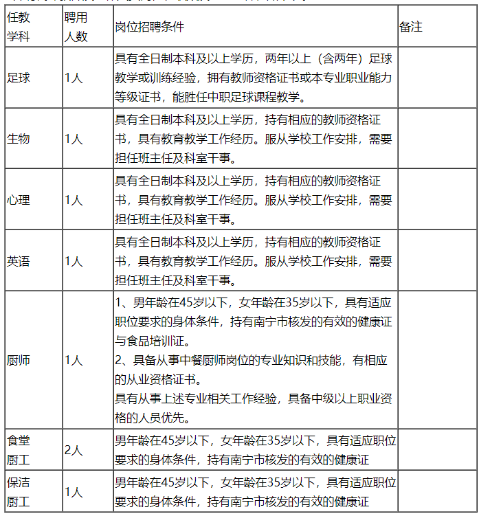
外聘代课教师及工作人员岗位、职数及报考条件,如下表。
三、聘用年限
(一)代课教师
代课教师首次聘用时间为2022年秋季学期,学期结束后视工作情况决定下任聘期时间。面试通过后,经查询发现有性侵、违法犯罪信息或丧失教师资格信息和在撤销教师资格期内的,学校将取消聘用资格。
(二)厨师、厨工
厨师岗位首次聘用时间为3年(试用期3个月),面试通过后,经查询发现有性侵、违法犯罪信息的,学校将取消聘用资格。
四、工资待遇
(一)代课教师
按照《广西壮族自治区体育运动学校备战全国学生(青年)运动会外聘人员薪资管理办法》(桂体校〔2021〕43号)文件规定,“兼 职、返聘人员薪资待遇”标准:助理讲师70元/节、讲师85元/节、高级讲师100元/节,仅发放课酬。
(二)厨师、厨工
按照本单位编外聘用人员待遇执行,按国家规定购买五险一金。
五、报名时间
从即日起至2022年10月27日截止。
六、报名方式
(一)代课教师
网上报名,请面试考生将、“个人简历”、“报名信息汇总表”(以上材料附后),于规定时间内发送至gxtxjw@126.com邮箱。
(二)厨师、厨工
网上报名,请应聘人员将、“个人简历”、“报名信息汇总表”(以上材料附后),于规定时间内发送至1792534090@qq.com邮箱。
七、面试时间
面试时间另行通知。
八、面试方式
(一)代课教师
考生根据指定的课题进行试讲,试讲时间共10分钟。(具体试讲课题、流程另行通知)
(二)厨师、厨工
厨师、厨工等岗位以结构化面试方式进行。
根据面试成绩高低确定是否聘用。
九、报到地点
(一)代课教师
广西南宁中华路7号,广西体育运动学校2号教学楼1楼102教室。
(二)厨师、厨工
广西南宁公园路1号,广西体育运动学校运动员食堂1楼。
十、疫情防控要求
(一)有中高风险区域旅居史、密切接触次密切接触史并且未完成南宁市健康管控措施施的考生,不得参加本次面试;包括:健康任为码黄码、红码人员未完成南宁市健康管控措施施的;有区外旅居史未完成核酸检测的。
(二)有发热、干咳等可疑症状人员应提供核酸检测阴性证明。
(三)有下列情况之一者,面试前需提供出发、抵达(48小时内)南宁的两次核酸检测阴性证明:
1、假期期间有离邕史的,需提供抵达南宁后的2次核酸检测阴性证明;
2、假期期间有中高风险区旅居史,需提供抵达南宁后的3次核酸检测阴性证明;
3、假期期间已完成健康管理措施的密切接触者和次密切接触者,需提供抵达南宁后的3次核酸检测阴性证明;
4、假期期间与中高风险地区所在县(市、区)或直辖市街道来邕返邕人员密切接触者,需提供抵达南宁后的3次核酸检测阴性证明
注:面试人员及其共同居住人,假期期间一直没有离邕,且在邕期间没有与确诊病例、无症状感染者密切接触或同时空伴随,也没有与与中高风险地区来邕返邕人员密切接触的,无需提供核算检测阴性证明。
十一、面试相关证件
考生须在面试现场提交下列证件复印件,按下列顺序装订成册,并携带原件核验。
1、身份证(复印件)
2、《自我健康状况及相关信息真实性书》(附后);
3、健康码(复印件)、行程码(复印件);
4、48小时内核酸检测阴性(或3次核酸检测阴性)证明原件(部分人员提供);
5、大学或硕士毕业证(复印件)、学位证(复印件)、教师资格证(复印件)。
十二、面试要点
(一)代课教师
1、考生根据指定的课题进行试讲(课题另行通知)。试讲时间共10分钟。
2、试讲分为说课、模拟上课两个环节。考生在说课结束后,马上进行模拟上课环节。试讲剩下1分钟时,工作人员将给予提示,时间结束时考生立即停止。
3、说课:包括以下三个内容。说教学内容(教学内容定位、教学目标、教学难点、重点),说教法(学生起点水平与教法设计的关系),说教学过程(教学难点、重点的教学手段,明确说明如何突出教学的重点,突破教学难点)。
4、模拟上课:考生根据自己的教学设计,选取核心内容进行模拟上课和板书设计(不必上完整的一堂课)。要求:普通话标准,语言准确、规范,板书工整、美观、设计科学;教学引入自然、生动;教学过程根据体校学生特点设计教学情景,组织师生互动;合理处理教材,突出重点教学内容,讲授突破教学难点。
(二)厨师、厨工
技能展示,职业态度。
十三、工作环境
(一)代课教师
黑板、粉笔,无多媒体。
(二)厨师、厨工
正常食堂工作环境。
十四、联系人及方式
(一)代课教师
唐老师:13978690026;罗老师:13978668623。
(二)厨师、厨工
陆老师:13978680252
附件:
广西壮族自治区体育运动学校
2022年10月17日
原文标题:广西体育运动学校2022年招聘秋季学期代课教师及工作人员公告
文章来源:http://www.gxssnn.com/plus/view.php?aid=2747
正在阅读:
2022年秋季学期广西体育运动学校招聘代课教师及工作人员公告【8人】10-20
班会关于团结的演讲稿[5篇]03-21
生动有趣的1一5岁幼儿成长故事10-08
小年作文800字【三篇】03-17
怎么拿到澳大利亚绿卡?04-04
未来的学校作文500字08-20
日本之旅作文1000字09-28
2022年个人述职报告总结5篇03-19
2021年浙江舟山市公安局警务辅助人员第四批招聘公告09-11
建筑工程资料员年度总结报告11-09
四年级下册春游500字作文10篇04-04