上海市第二轻工业学校位于浦东新区沈家弄路650号,是重点中专校、市教委直属事业单位、上海市中等职业学校改革发展示范校、上海市文明校园、上海市依法治校示范校,上海市安全文明校园、上海市家庭教育示范校、上海市高技能人才培育突出贡献单位、2022年被人社部认定为“国家技能人才培育突出贡献单位”。根据《上海市事业单位公开招聘人员办法》(沪人社规〔2019〕15号)文件精神,结合学校发展需要,按照公开、平等、竞争、择优的原则,面向社会公开招聘专业过硬、师德优良、热爱教育事业的相关工作人员。一、招聘对象和基本条件
(一)招聘对象
应届毕业生、社会人员。
(二)招聘基本条件
1.热爱党的教育事业,有良好的思想政治素质和师德素养,德才兼备,身心健康,遵纪守法,敬业爱生。
2.具有较扎实的相关理论知识、专业对口,具有较强工作能力和抗压能力,能胜任学校教育教学和班主任等工作。
3.具备熟练的计算机操作技能、具有较强的口头表达能力、文字表述能力及信息获取能力。
4.年龄在35周岁及以下,条件优秀者可适当放宽。
5.外省市社会人员,须持有上海市居住证一年以上(在有效期内,不含临时居住证),计算截止时间为2023年12月31日。
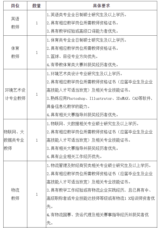
二、招聘岗位及具体要求

三、招聘程序及其它事项
1.应聘者根据学校发布的公开招聘要求投发简历。
2.根据学校《公开招聘管理办法》,就应聘者所提供的应聘材料进行审查,择优确定初试名单,进行初试、复试、政审等。
3.学校公开招聘领导小组最终考察审定。
4.参照《国家公务员通用体检标准(试行)》,拟聘人员在本市二级甲等及以上医疗机构进行体检(体检费用自理)。
5.拟聘公示,公示时间为7天。
6.一经录用,薪酬待遇等按照上海市事业单位和学校有关规定执行。
四、报名时间和方式
1.报名截止日期:2023年7月18日。
2.应聘材料:
1)个人简历(含二寸报名照)
2)身份证、居住证复印件(扫描)
3)学历、学位证书(扫描件)
4)教师资格证书、职业资格证书、技能等级证书(扫描件)
5)相关获奖证书及证明材料(扫描件)
以上资料电子版请于报名截止日期之前发至电子信箱:252164206@qq.com(文件名:应聘岗位名称应聘者姓名)。不接受纸质应聘材料。
应聘者对递交材料的真实性负责,应聘材料概不退还。
3.学校地址:上海市浦东新区沈家弄路650号
联系人:徐老师 联系电话:021-58855027
上海市第二轻工业学校
2023年06月29日
正在阅读:
2023上海市第二轻工业学校公开招聘工作人员6名公告(7月18日截止报名)06-30
2018年广东中考语文试卷及参考答案_2018年广东汕尾中考语文试卷05-08
写景抒情哲理散文-初二抒情哲理散文:雨日有感_150字06-19
2021陕西安康市旬阳市卫生健康局招聘公告【41人】08-18
2020年预算员年终工作总结10-12
2018上半年甘肃幼儿教师资格证准考证打印时间:3月12日-17日04-14
我的建议作文500字12-25
二年级38妇女节作文200字12-17
我想停停作文600字12-29
2019新疆法考服务网:中国法律服务网www.12348.gov.cn10-18
2021年大学生旷课检讨书范文07-06