【#高考# 导语】®文档大全网高考频道从湖南考试招生了解到,2024年湖南普通高等学校招生考试报名和艺术类统考重要提示已公布,具体如下:

湖南省2024年普通高等学校招生考试(以下简称:高考)报名工作将于2023年10月23日至31日进行,在完成高考报名后,报考艺术类(含对口招生艺术类,下同)、体育类专业的考生还须进行艺术类、体育类统考报名和缴费。2024年艺术类、体育类统考的报名缴费于2023年11月1日至9日进行。具体报名办法及相关要求将于10月上旬前向社会发布。为方便广大考生提前做好各项相关准备,顺利完成高考报名和艺术类统考工作,湖南省教育考试院特作如下重要提示:
一、确保个人身份证和户口证明信息一致有效
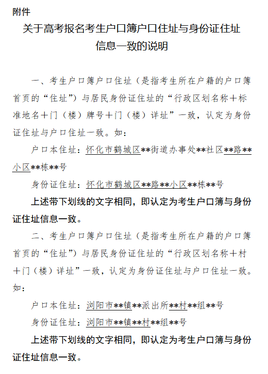
高考报名必须采集考生个人二代居民身份证(建议办.证时间不早于2022年1月)的基本信息,如身份证遗失或将于2024年9月30日前过期的,考生须尽快到户籍所在地公安部门指定地点补办。考生个人的二代居民身份证信息应与户口簿一致,如因主项信息变更、家庭住址搬迁、行政区划调整等导致户籍发生变更的,须及时到公安部门办理新户口簿和二代居民身份证,确保户口簿、二代居民身份证信息与当前公安部门户籍信息一致(关于高考报名考生户口簿户口住址与身份证住址信息一致的说明见附件)。居民身份证是高考报名、考试、录取、大学报到注册的重要身份证明,考生使用身份证报名确认后,在进入大学报到注册之前,切记不要修改身份证的关键信息(如姓名、照片、性别、出生年月日、民族等),以免因信息不一致,影响今后考试、录取、大学报到注册等。
二、外省户籍进城务工人员随迁子女注意事项
外省户籍考生如不符合我省高考报名条件的,须及时关注户籍地省级教育考试机构发布的报考动态并在规定时间返回户籍地参加高考报名;在外省就读的湖南户籍考生,如不符合就读地随迁子女高考报名政策,须在规定时间内返回户籍地所在县(市区)考试招生机构办理高考报名手续。学籍在我省的外省户籍进城务工人员随迁子女应提前向学籍地县(市区)考试招生机构咨询相关政策流程,符合我省高考报名条件的,准备好报名相关材料,避免因准备材料错过报名时间及相关报名安排。
三、具有高校学籍的考生不能参加高考报名
根据教育部有关规定,具有高等学历教育资格的高校在校生或已被高校录取并保留入学资格的考生不得参加高考报名。请考生及时了解情况并妥善处理,避免高考报名后因资格审核不合格而被取消报名资格。
四、艺术类统考有关安排
根据《关于印发湖南省2024年普通高校艺术类专业考试招生工作实施方案的通知》(湘教考发〔2023〕1号)有关规定,2024年音乐类、舞蹈类、表(导)演类、播音与主持类、美术学与设计类、书法类6个科类的省级统考由我省统一组织实施,各科类考试科目及考试命题依据为《湖南省普通高等学校艺术类专业统一考试音乐类、舞蹈类、表(导)演类、播音与主持类、美术与设计类、书法类专业考试说明》(湘教考命字〔2023〕2号),部分类别的面试将采取“考评分离”方式,6个科类的省级统考将于2023年12月2日陆续开始,具体操作办法及相关要求将于11月上旬前向社会发布。戏曲类考试内容、考试形式及考试时间按照教育部有关规定另行通知。
五、及时关注权威发布渠道
广大考生及家长须及时关注湖南省教育考试院(http://jyt.hunan.gov.cn/sjyt/hnsjyksy/)、湖南招生考试信息港(https://www.hneeb.cn/hnxxg/)、湖南考试招生微信公众号(hunan-zhaokao)等官方媒体发布的相关信息。高考有关政策规定、信息动态将通过上述权威渠道及时发布。
附件:关于高考报名考生户口簿户口住址与身份证住址信息一致的说明

正在阅读:
2024年湖南普通高等学校招生考试报名和艺术类统考重要提示09-16
祝福姐姐生日祝福语 简短独特|姐姐生日简短搞笑祝福寄语11-06
庆祝复活节祝福语短信11-20
2017年10月雅思口语考试小范围预测:Part102-26
小学三年级优秀作文:心爱的钢笔12-26
四川2017年税务师报名时间:4月20日至6月20日11-26
[祝代理开业大吉花篮祝福语]酒店开业大吉花篮祝福语02-24
2018考研英语词汇必须掌握的前缀【七】03-04