【#医生招聘# 导语】2022年湖南长沙市中医医院(长沙市第八医院)高层次专业人才引进,报名时间:2022年10月23日17:00截止,©文档大全网现将招聘公告原文发布如下:

一、引进原则
坚持公开、平等、择优的原则。
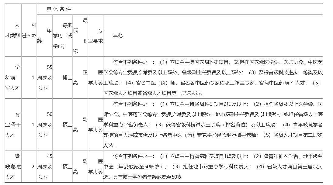
二、引进计划

三、引进条件
(一)申报人员应具备下列基本条件:
1.遵守中华人民共和国宪法和法律;
2.具有良好的职业道德、心理素质和能力素质;
3.遵守国家医疗卫生行业标准及规范,品行端正,医德医风良好;
4.近5年内没有发生较大差错、较大技术责任事故;
5.具有正常履职的身体条件;
6.符合引进岗位要求的其他条件。
(二)有下列情形之一者不能申报:
1.正在接受司法机关、纪检监察部门立案审查的;
2.党纪、政纪处分期未满的,以及解除处分期未满1年的;
3.受过刑事处罚的;
4.鉴定为医疗事故责任人的;
5.经查实存在学术造假行为的或有违反医德医风有关规定的;
6.其它违反国家法律法规和政策的情形。
四、引进方式
根据市委编办审核批复的人才引进编制使用计划,在批复的编制计划数内组织人才引进工作。采取直接考核的方式引进。
五、引进程序
(一)报名
1.报名时间:截至2022年10月23日17:00。
2.报名时需提供以下资料:
(1)长沙市卫生健康高层次专业人才申报表;
(2)身份证;
(3)学历、学位证书,职称证书;
(4)单位聘文(或任职文);
(5)劳动合同或聘用合同;
(6)主要成果证明材料(奖励证书、代表性论著等)。
3.报名方式:报名人员登录长沙人才智慧导航(http://www.changsha.gov.cn/csrc_portal/)或下载“长沙人才”APP,选择“长沙人才政策升级版45条申报入口”-“民生事业人才”-“长沙市市属公立医院引进的高层次专业人才”,点击“办事指南”,下载并填写《长沙市卫生健康高层次专业人才申报表》;点击“业务办理”进行申报。
4.有关要求
(1)报名人员限报一个引进单位的一个岗位。
(2)报名人员的学历(学位)必须为国家承认的学历(学位)。出国留学人员学历应通过教育部相关部门的学历认证。以上学历学位证书(学历认证)必须于2022年12月31日前取得。未在规定期限内取得,则取消引进资格。
(3)引进岗位明确要求有工作经历的,报名人员必须提供工作经历证明(加盖工作单位公章)。全日制就读期间参加社会实践、实习、兼 职等不能视为工作经历。工作经历年限按足年足月累计计算,以2022年12月31日为截止日期。
(4)50周岁及以下是指1972年1月1日以后出生,45周岁及以下是指1977年1月1日以后出生,以此类推。
(二)资格审查。医院通知报名人员携《长沙市卫生健康高层次专业人才申报表》及相关材料原件参加现场资格审查,医院组织相关部门及专家对报名人员的基本情况、报名资料进行审查,并在报名网站公布审查通过名单。
(三)考核。医院制定考核方案,主要对报名人员的学习(工作)经历、学术水平、科研能力等方面进行考核,形成书面材料报市卫健委审议,确定考核结果。
(四)体检。对考核合格人员组织体检,参照现行公务员录用标准执行。
(五)考察。对体检合格人员进行考察,参照现行公务员录用考察有关规定执行。
(六)审核审定。医院党委研究确定拟引进人选,报市卫健委、市人社局审核,市卫健委、市人社局审核后报市委人才办审定。
(七)公示。在市卫健委、市人社局对拟引进人选进行公示,公示期为7个工作日。
(八)办理相关手续。公示无异议后,医院按程序办理相关人事手续,并与引进人才签订引进协议。
六、相关待遇
(一)奖励补贴、安家补助和科研经费
对引进的学 科领 军人才、专业骨干人才、紧缺急需人才,分别给予100万元、80万元、50万元奖励补贴,服务期限不少于五年。
对于引进的高层次人才,其安家补助和科研启动经费可面议,采取“一事一议”方式,经医院研究报市卫健委同意后实施。
(二)职称聘用
在核定的职称职数范围内,引进单位根据引进人才的专业技术职称(资格)聘用到相应的专业技术岗位,享受相应的工资待遇。
(三)薪酬分配
依据(长人社发〔2021〕5号)文件相关规定合理确定引进人才的薪酬水平,可实行年薪制、协议工资制、项目工资制等灵活多样的分配形式。
七、聘期管理
(一)管理模式。引进人才列入事业单位编制,实行合同聘用制管理,最低聘期5年。
(二)经费发放。根据考核情况发放相关奖励待遇,当年相关经费在次年发放,考核不合格的取消当年的相关奖励。
1.学 科领 军人才。聘期内给予100万元奖励补贴,根据考核情况逐年发放,年度考核合格给予奖励补贴20万元/年。
2.专业骨干人才。聘期内给予80万元奖励补贴,根据考核情况逐年发放,年度考核合格给予奖励补贴16万元/年。
3.紧缺急需人才。聘期内给予50万元奖励补贴,根据考核情况逐年发放,年度考核合格给予奖励补贴10万元/年。
(三)考评与运用
采取年度考核和期满考核的方式进行。医院组织对引进人才进行年度考核,考核结果直接影响相关奖励待遇的发放,考核不合格的中止相关待遇。任务期满(5年)后,由医院组织相关学科专家对引进人才进行终期评估考核,根据期满考核结果决定是否续聘,并将考核评估情况报市卫健委审核备案。
八、其他
(一)咨询电话:
1.长沙市卫生健康委员会人事处:0731-88666316
2.长沙市中医医院(长沙市第八医院)人事科: 0731-85259023
(二)报名技术咨询电话:4009875000
(三)监督电话:
1.长沙市卫生健康委员会机关纪委:0731-88666173
2.长沙市人力资源和社会保障局事业单位人事管理处:0731-88666077、88666078
长沙市中医医院(长沙市第八医院)
2022年10月10日
原文标题:长沙市卫生健康委员会 直属长沙市中医医院(长沙市第八医院) 2022年高层次专业人才引进公告
文章来源:https://www.csszyy.com/announcement_zpxx/2022/0203860002797.htm
正在阅读:
2022年湖南长沙市中医医院(长沙市第八医院)高层次专业人才引进公告10-12
实习单位推荐信范文【三篇】07-18
六年级优秀作文我的发现500字-六年级优秀作文:我的发现09-24
青海2019年审计师考试资格审查时间:5月27日-6月6日11-09
旅行让生活更美好作文600字06-30
校园中秋节活动主持词范文03-14
期盼快快长大作文600字01-23
2018海南琼海市事业单位招聘教师岗公告【159人】06-18