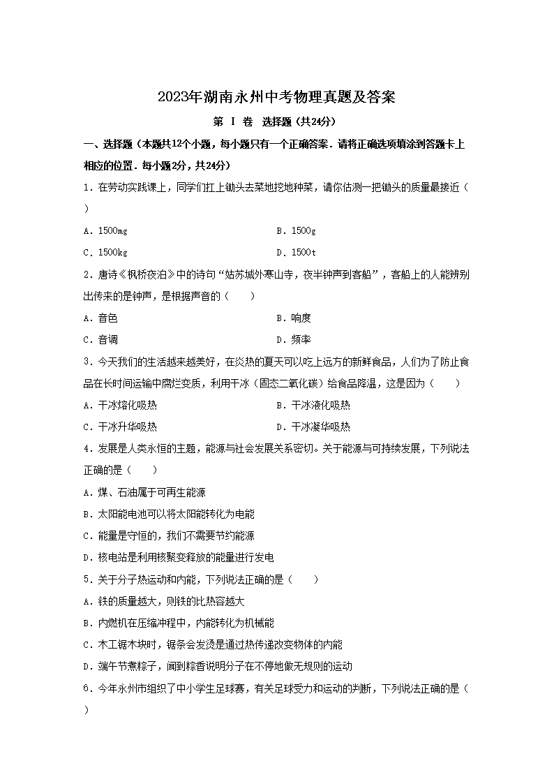
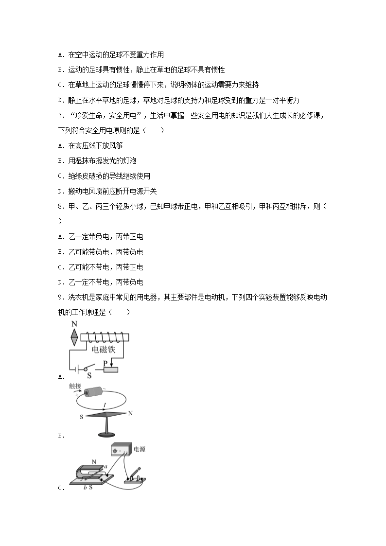
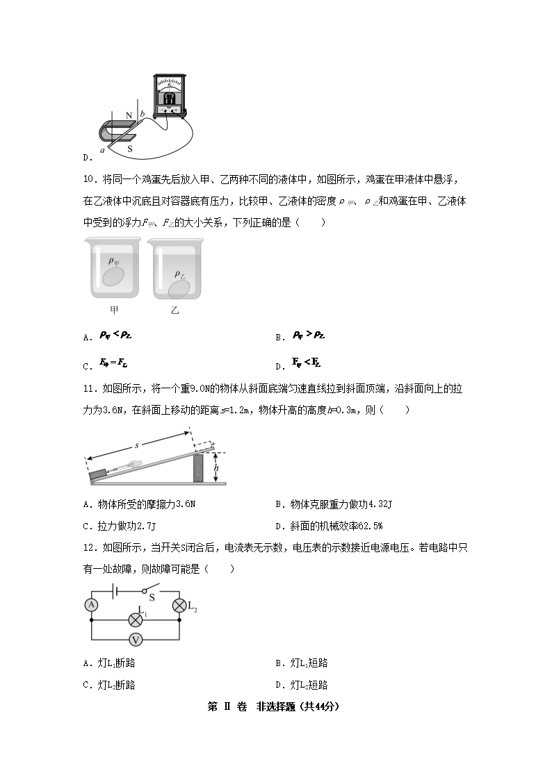
>
【文档预览】 文档大全网整理发布2023年湖南永州中考物理真题及答案(Word版),前五页预览如下:
本文来源:https://www.wddqw.com/1Imv.html
相关文章:
正在阅读:
2023年湖南永州中考物理真题及答案(Word版)08-03
庆典活动文艺汇演主持词04-15
2019年江西南昌考研成绩查询时间:2019年2月15日后公布08-31
感谢有你作文800字12-09
快乐的植树节作文600字【三篇】04-27
初三写人作文:我把掌声送给你_1500字04-17
激励销售人员的励志口号08-10
高中2016年开学第一课观后感:的奇迹1000字02-26
2018年山东临沂市平邑县中医医院遴选卫生类简章08-25
学英语作文350字11-20
简短童话故事400字文字版【三篇】03-07