
1.2023年3月GRE考试时间是几号?
2023年3月GRE考试时间为3月5、11、26日。

2.考试内容
GRE考试分为两种类型:
GRE普通考试(GRE®General Test)。测试内容为测量考生的文字推理、数量推理、分析性写作能力。这些衡量标准并不针对某一特定的研究领域,而是旨在考查考生是否有能力在研究生院和商学院继续深造。
GRE专业考试(GRE®Subject Test)。测试内容为测量考生在某一学科领域或专业领域内所获得的知识和技能以及能力水平的高低,从而帮助院校更好地了解申请人在某一学科领域的能力情况。
GRE普通考试(GRE®General Test)
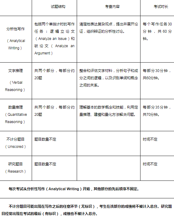
GRE普通考试主要考查考生的文字推理、数量推理,以及分析性写作能力。
考试形式:机考。
考试共分六部分,总时长约为3小时45分,第三部分之后有10分钟休息时间。

GRE专业考试的测试内容为测量应试者在某一学科领域或专业领域内所获得的知识和技能以及能力水平的高低,从而帮助院校更好地了解申请人在某一学科领域的能力情况。
考试形式与内容:GRE®专业考试形式为纸笔考试。目前开设四个专业,分别为:化学(Chemistry)、数学(Mathematics)、物理(Physics)、心理学(Psychology)。

3.信息来源
原文标题:关于2023年GRE考试相关安排的通知
文章来源:https://news.neea.edu.cn/GRE/1/news_2023_test_schedule.htm
原文标题:考试介绍
文章来源:https://gre-main.neea.cn/html1/folder/1507/1796-1.htm
正在阅读:
2023年3月GRE考试时间是几号?3月5、11、26日举行考试03-14
0-6岁儿童各个年龄段的教育05-09
山东2020年6月ACCA考试时间推迟至7月6日至17日12-06
2020年青海税务师准考证打印时间:10月30日-11月8日10-14
2023年贵州成人高考录取时间及录取投档照顾政策公布09-12
合同签订仪式主持人结尾08-20
2016大学学生会宣传部工作计划报告05-17
辛弃疾宋词《破阵子·为陈同甫赋壮词以寄之》原文译文赏析03-09
饭店服务员喊激励口号-饭店服务员激励口号05-13
托福口语备考怎样提升词汇量08-16