>
【文档预览】 文档大全网整理发布2023年江苏泰州中考历史真题及答案(Word版),前五页预览如下:
本文来源:https://www.wddqw.com/0YUv.html
相关文章:
正在阅读:
2023年江苏泰州中考历史真题及答案(Word版)10-20
2022上半年内蒙古英语四级口语考试准考证打印入口【已开通】05-18
2022年山东威海初级会计准考证打印入口已开通(7月22日至7月31日)07-22
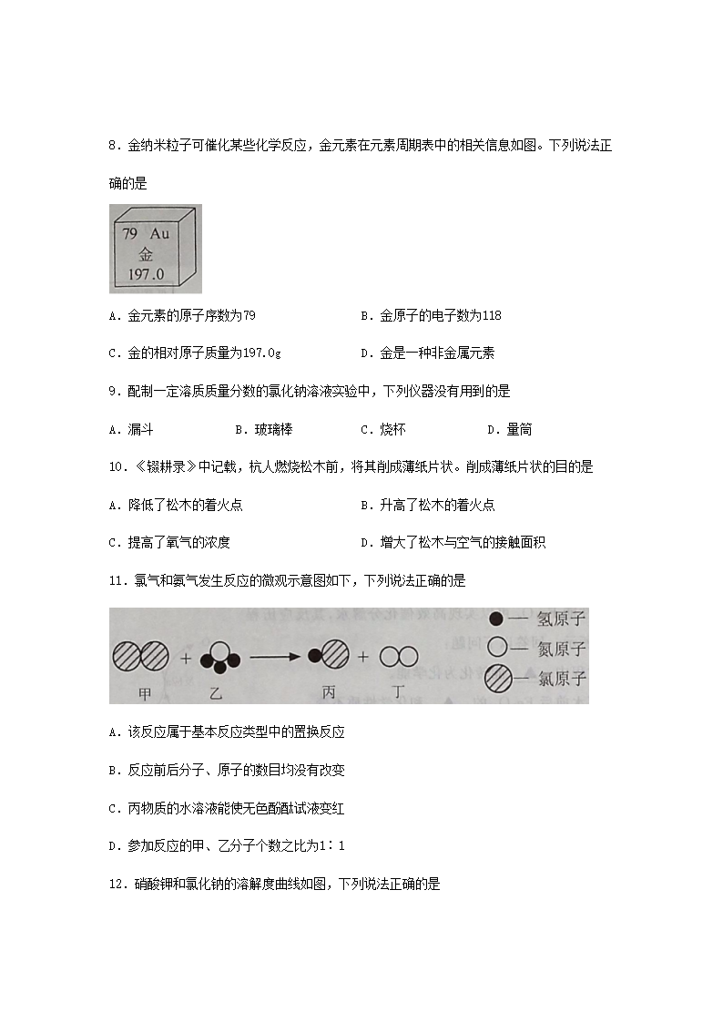
2022年河南医学检验职称考试时间及科目【延考时间已确定】06-29
高中生英语日记大全:财富与幸福10-08
初三想象作文:树的哭述_450字11-26
医药公司年终工作总结5篇-医药公司年终工作总结报告08-10
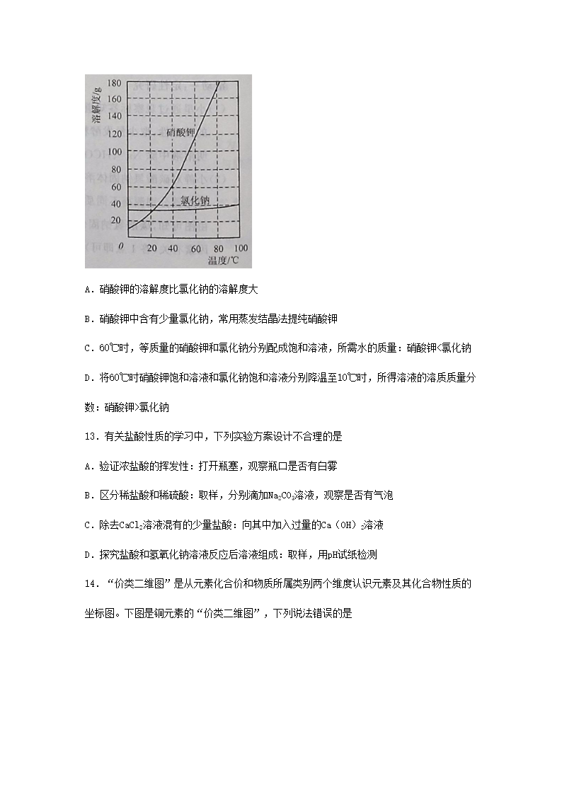
项目建设实施方案07-28
2021年安徽马鞍山考区一级造价工程师资格考试合格证书领取通知06-03
农业局干部入党自传范例01-02
上海2017年审计师考试准考证打印时间:10月17日-10月19日12-28