
一、及时打印准考证
及时登陆徐州人事考试网或中国人事考试网打印准考证,仔细阅读准考证上的“应试人员须知”和“特别提醒”。
二、备齐考试证件和考试用品
1、证件要求:考试开始前30分钟凭有效期内的身份证和准考证进入考场,所持身份证件信息须与准考证载明的信息一致,两证齐全方可参加考试,无身份证以及持不在有效期内身份证的应试人员一律不得入场参加考试。请仔细核对准考证上的个人身份信息,如信息有误,应在考试前联系报名地考试机构申请办理更正。
2、考试用品:参加考试需携带黑色墨水笔、2B铅笔、橡皮、直尺和无声无文本编辑功能的计算器。严禁将手机、智能手表(手环)、蓝牙耳机等具有通信、记录、拍照、存储、传输功能的电子设备带至座位。
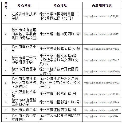
三、按时抵达考点
考试期间出行人数较多,可能造成考点周围交通拥堵,请考生提前了解考点所在位置,合理规划出行方式和交通路线,预留充足的赴考时间,建议考生至少提前1小时到达考点。考点无法提供停车服务,建议乘坐公共交通出行。
四、遵守考场纪律,诚信参考
1、开始考试铃声响后方可答题,考试规定时间开始5分钟后禁止入场,考试原则上封闭2个小时。
2、考试期间,请注意保护好自己的试卷和答题信息,不被他人抄袭,对被甄别为雷同的答卷,将给予考试成绩无效的处理。
3、在考试结束铃声响后,应当立即停止答题,并将试卷和答题卡(纸)翻放在桌面上,待监考人员收齐试卷和答题卡(纸)并允许后,方可离场。不得将试卷、答题卡(纸)和草稿纸带出考场。
4、考试期间,不得以任何形式抄录试题、答案及相关内容。
最后,衷心祝愿广大考生取得好成绩!
>>>点击进入准考证打印入口
正在阅读:
2023年江苏徐州市一级建造师资格考试考前温馨提示09-09
八年级地理寒假作业答案(2017)10-08
幸运作文700字10-28
中考高分作文素材:善意的谎言08-30
童年的发现作文600字09-30
基础的初二奥数练习题01-30
2018年12月大学英语四级作文话题及范文:教育不公平09-04
部队党员两学一做思想汇报2000字11-16