
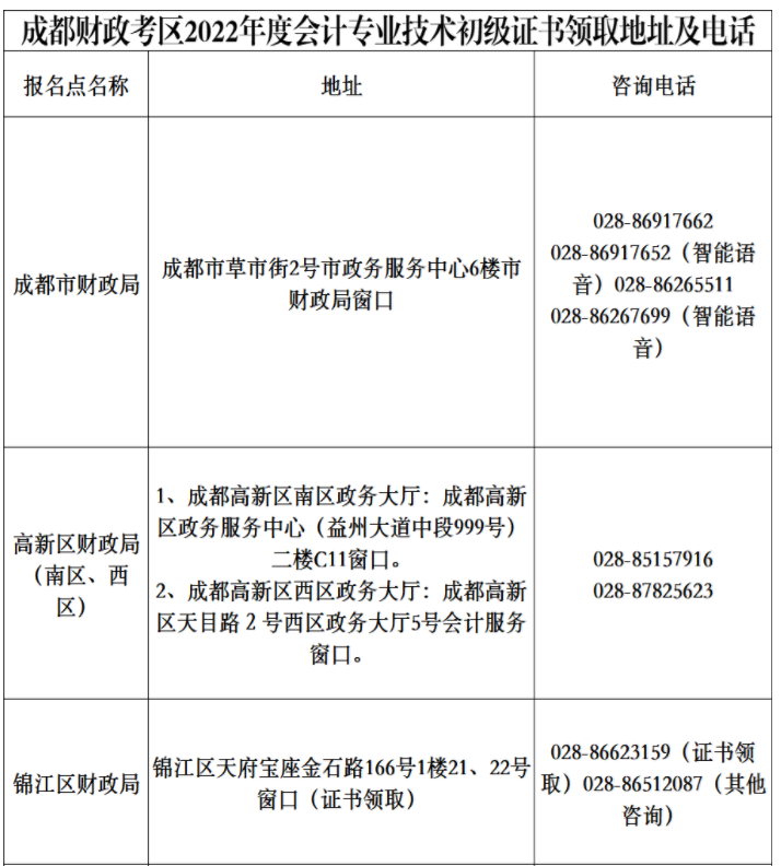
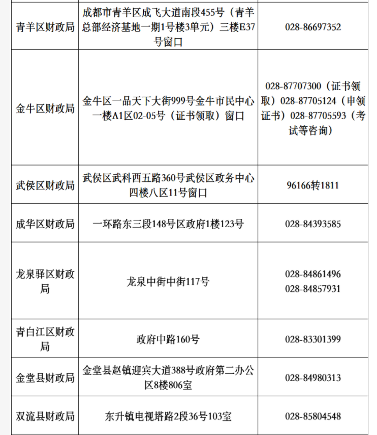
成都财政考区2022年度会计专业技术初级资格证书已办理完毕,于2023年2月6日开始发放初级证书。
成都财政考区的考生可通过以下三种方式,选择免费邮寄或到成都财政考区的任一报名点现场领取证书。
一、进入成都市会计学会网(http://www.cdkjw.org)会计专业技术资格证书领取系统,填写姓名及身份证号码,选择领取方式后提交申请,等待审核。

1.免费邮寄:免费寄递申请通过后,可在3个工作日内,进入微信小程序“EMS中国邮政速递物流”查询快递信息。若申请被退回,请按退回意见修改申请后重新提交。
2.现场申领:现场领取申请通过后,凭身份证原件领取。若申请被退回,请按退回意见修改申请后重新提交。
二、关注成都市会计学会微信公众号,进入“证书申领”模块按前述步骤领取。


领证注意事项
★现场领证时间为周一到周五:9点—17点。
★近期领证人数较多,咨询量较大,请已提交领证申请的考生耐心等待审核。
★如查询“我的证书”无数据,则表示您的报名点不属于成都财政考区,请至下述网址查询:
省直考区(四川省会计学会)http://www.sckj.org.cn/
成都人事考区http://cdpta.cdhrss.chengdu.gov.cn/netpage/index.do
省直考区联系电话:028-86957775;成都人事考区联系电话:028-61802812、18109064801


2023年2月2日
原文标题:成都市财政局关于领取2022年会计专业技术初级资格证书的通知
正在阅读:
2022年四川成都初级会计职称证书领取时间:2023年2月6日开始02-06
自我评价大全【12篇】02-12
2020年上海奉贤初级会计职称补报名时间及入口(11月27日起)02-17
2019年陕西中级经济师报名条件已公布04-02
2020江苏淮安市第二人民医院招聘第一批护理人员公告【25人】01-04
初中关于疫情的作文(精选十篇)06-14
最新高考英语写作万能句大全:中间段落句07-31