
根据河南省会计专业技术资格证书管理的有关规定,现就驻马店市2023年度会计专业技术初级资格证书发放事宜通知如下:
一、证书发放对象
在驻马店参加2023年度会计专业技术初级资格考试,成绩达到国家合格标准,符合考试各项规定的人员。
二、证书领取方式
考生请持本人有效身份证,在证书领取登记表上签字后领取;非本人申请代领的,需携带代领人和被代领人身份证原件及复印件一份,在证书签收表上签字后领取,复印件留存备查。
为方便广大考生,我市为考生开通邮寄服务,考生可根据个人需要选择申请邮寄。
1.报名点为驻马店市财政局的考生:
①证书邮寄遵循自愿原则。
②邮寄服务提供商:中国邮政速递(EMS)。
③邮件价格标准:根据驻马店市邮政速递政务类邮件价格标准,本省范围内12元/件,外省21元/件(新疆、西藏24元/件)。邮费采用到付方式,收件人签字,收件人支付。
④受理时间:邮寄服务提供商在考生提出申请后5个工作日内按预留邮寄地址发出。
⑤需要办理证书邮寄业务的考生请将本人身份证正反面照片、姓名、地址、联系电话发送至邮箱:zmdkjzs@163.com。
⑥考生可通过微信小程序“EMS中国邮政速递物流”查询证书邮寄进度。
2.报名点为各县区财政局的考生:
①证书邮寄遵循自愿原则。
②受理时间:邮寄服务提供商在考生提出申请后5个工作日内按预留邮寄地址发出。
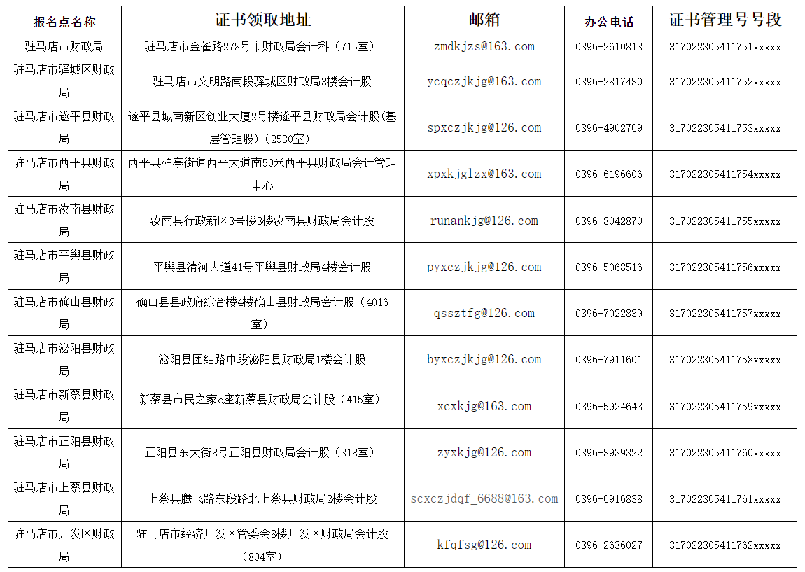
③需要办理证书邮寄业务的考生请将本人身份证正反面照片、姓名、地址、联系电话发送至各县区会计股邮箱(详见下表),相关事宜请电话咨询各县区会计股。
三、证书领取时间
集中领取时间:2023年10月11日—2023年12月29日,上午8:30-12:00,下午15:00-17:30(节假日除外)。
四、证书领取地点
考生根据考试报名时选择的报名点到相应市、县(区)财政局领取证书。进行报考地点调转的考生,根据调转时选择的报名点到相应市、县(区)财政局领取证书。
若考生忘记报名点,可根据证书管理号段进行推断。证书管理号查询方式:考生可登录财政部会计财务评价中心http://kzp.mof.gov.cn/,进行考试合格信息查询,输入身份证号、姓名,查询成绩合格单上的证书管理号。
各报名点证书领取地址及联系方式

为避免考生去错领证地点,在此友情提醒广大考生先按本通知提供的路径登录系统核实本人报名地点,再办理领证事宜。证书发放是会计管理的一项日常工作,请考生做好自身防护,听从工作人员安排,有序领取证书。
2023年10月10日
正在阅读:
2023年河南驻马店初级会计资格证书领取时间:10月11日-12月29日10-12
小学三年级寒假周记:清闲的寒假04-05
名著:《水浒传》读后感200字05-24
2019年出版专业职业资格考试《中级基础知识》精讲:第七章09-01
2019年河南社会工作者考试时间及考试科目【6月22日-23日】10-26
甘肃兰州2017年中考成绩什么时候公布12-09
高二读后感600字:蝶恋花10-03
2018山东济宁市兖州区事业单位招聘教师岗公告【153人】04-03
2018浙江省宁波市奉化区关心下一代工作委员会招聘报名即日起08-19
2016开学第一课观后感01-20
教研活动的总结模板07-06