
各区教育(教体)局,局直属各有关学校,市区有关民办学校:
根据《关于做好2023年徐州市义务教育学校招生工作的通知》(徐教〔2023〕21号)精神,为保证市区(不含铜山区、贾汪区,下同)初中学校招生工作规范有序进行,现将相关事项通知如下:
一、招生报名
(一)报名时间
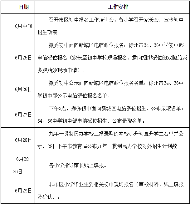
1.面向特定区域电脑派位招生报名。①符合条件并选报徐州市第三十四中学、徐州市第三十六中学电脑派位的应届小学毕业生,6月25日到对应学校进行现场报名。②符合条件并选报撷秀初中面向新城区电脑派位的应届小学毕业生,6月25日到撷秀初中现场报名。
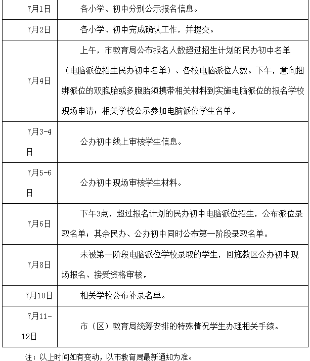
2.第一阶段报名。①市区小学应届毕业生,6月28日至30日由所在小学组织线上报名及确认,7月2日前完成上报。②市区户籍从外地返回就读的和符合外来随迁子女入学条件的非市区小学应届毕业生,6月29日到所属施教区公办初中或相关民办学校进行现场报名及确认。
3.第二阶段报名。7月8日,未被第一阶段电脑派位学校录取的学生到所属施教区公办初中报名。
(二)报名材料
1.市区户籍小学毕业生到初中学校现场报名或现场审核时须持材料:①学生父母或其他法定监护人的身份证;②家庭户口簿;③学生小学毕业证(非市区小学毕业生);④选择施教区内公办初中的,还须房产证或不动产权证(以下统称房产证)。
2.外来经商务工人员随迁子女到初中学校现场报名或现场审核时须持材料:①父母的居住证、身份证;②家庭户口簿;③父母在徐州市经商务工证明(经商人员出具经营期已满半年以上的工商营业执照,务工人员出具与用人单位签订的用工期已满半年以上的劳动合同,其他从业人员出具自谋职业已满半年以上的证明材料);④学生小学毕业证(非市区小学毕业生);⑤选择施教区内公办初中的,还须父母在市区现居住地居住不少于半年的证明(已购房产的出具房产证、租房居住的出具租赁合同和租住房屋的房产证复印件)。
(三)报名要求
1.每位学生在不同阶段只能选报1所民办初中或1所公办初中,民办初中与公办初中不能兼报。所有报名经确认后,不得修改。
2.学生及家长须在规定时间内进行报名或参加现场材料审核(提供相关材料原件和复印件)。因未按要求办理导致无法入学的,将由当地教育行政部门统筹安排。
二、招生录取
(一)面向特定区域电脑派位
1.部分公办初中电脑派位。6月27日下午3点,徐州市第三十四中学、徐州市第三十六中学初中部电脑派位招生,公布录取名单。
2.撷秀初中面向新城区电脑派位。6月27日下午3点,撷秀初中面向新城区电脑派位招生,公布录取名单。
(二)第一阶段录取
1.民办初中录取。7月6日下午,录取并公布录取名单。①民办初中报名人数超过招生计划数的,所有报名人员全部实行电脑随机派位录取;②报名人数未超过招生计划数的,一次性全部录取;③民办九年一贯制学校在保证小学直升需求后,仍有余额且多余名额少于报名人数的,也采取电脑随机派位方式录取。
2.公办初中录取。7月3日至4日,公办初中对报名学生进行线上资格审核。7月5日至6日,线下资格审查。7月6日下午,公布录取名单。
(三)第二阶段录取
7月8日,公办初中对返回施教区报名的学生进行现场资格审查,按照户籍、房产与实际居住地一致优先原则排序补录,学额已满的由所属教育行政部门统筹安排。7月10日,公布录取名单。
(四)特殊情况学生统筹安排。施教区审定需统筹安排的、未按时报名的、因学位不足无法接收的等特殊情况学生,7月11日至12日,到市(区)教育局指定地点办理。
(五)录取说明。按照招生录取时序,所有学生一经录取不得再选报其他学校。
三、市区户籍学生公办初中施教区确认办法
(一)学生法定监护人有房产的
1.学生监护人户籍、房产证与实际居住地三者一致的,按学生监护人的房产所在施教区,凭房产证确定入学的公办初中。
2.学生监护人有多处房产的,按监护人户籍落户的房产所在施教区,凭房产证确定入学的公办初中。
3.学生监护人有房产,但与户籍、实际居住地不一致的,按房产所在施教区,凭房产证确定入学的公办初中。
4.学生监护人原房产已拆迁,异地安置但未取得房产证的,按安置地房产所在施教区,凭拆迁安置协议,确定入学的公办初中。
5.学生监护人购买房产未取得房产证且没有其他房产的,可以选择在户籍或房产所在地入学,但必须接受户籍或房产所在地教育行政部门统筹安排。
6.学生父母离异的,按抚养权归属方的房产所在的施教区,凭房产证确定入学的公办初中。
7.学生独立拥有或与监护人共有房产的参照上述相关规定执行。
8.学生父母或其他法定监护人无全产权房产,与祖父母或外祖父母的共有产权房产可作为就近入学依据,其他形式共有产权房产原则上不作为就近入学依据。
(二)学生法定监护人无房产的
1.学生户籍随父(母)户籍与祖父母或外祖父母户籍在一起且从未迁移过,并在祖父母或外祖父母户籍所在的房产内实际常住,学生父母双方均未有其他住房,持房管部门出具的无房证明,按其祖父母或外祖父母户籍所在房产的施教区,凭房产证确定入学的公办初中。
2.学生监护人原房产已拆迁,货币补偿、确未购房的,按学生家庭的户籍所在地施教区,凭拆迁协议和无房产证明确定入学的公办初中。
(三)其他特殊情况
学生的户籍随祖父母或外祖父母,且随祖父母或外祖父母常住,其父母双方均为不在本地的现役军人(含武警)及公派出国工作的专家、技术人员,按其祖父母或外祖父母的房产所在施教区,凭房产证确定入学的公办初中。
公办初中初一年级招生,施教区内每一套合法固定住房,每三年内只能安排一名学生入学,同一家庭的多子女入学不受此限制。
公办初中优先安排施教区内学生及其监护人户籍、房产证与实际居住地三者一致的入学。对于监护人有房产、无同址户籍和有户籍、无房产,及其他文中未述及的特殊情况,如有空余学位能够满足的,施教区学校予以安排入学;学位不足的由主管教育行政部门统筹安排到相对就近、学位空缺的学校。
四、外来经商务工人员随迁子女入学办法
符合条件的外来经商务工人员随迁子女,可自愿选民办初中或实际居住地所在施教区的公办初中。施教区公办初中因学额限制无法全部接收的,优先安排证件齐全、有市区社保缴纳证明、工作和居住时间长的随迁子女入学,其余由教育行政部门在区域内学校统筹安排。
五、引进高层次人才及相关优抚对象子女入学
对入选市“双创计划”及以上高层次创新创业人才的适龄子女意向在市区初中入学的,按照市委、市政府《徐州市“555”引才工程实施方案》(徐委发〔2021〕15号)相关规定执行。对烈士子女、符合条件的现役军人子女、消防救援人员子女、公安英模和因公牺牲伤残警察子女、因见义勇为死亡或者致残人员的适龄子女等优抚对象,按照相关要求落实政策。
符合条件的优抚对象必须于6月25日前分别向市人才办、徐州军分区、市应急管理局、市公安局等有关单位(部门)提交申请及证明材料,由有关单位(部门)审核并在一定范围内进行公示后,交由属地教育行政部门统筹安排。因个人原因未在规定时间提交申请及有关材料,或未经有关单位(部门)审核认定并公示的,视为自动放弃。
六、有关学校招生说明
(一)从2021级初一新生起,根据个人志愿且按照规范程序录取后主动放弃的和在初始注册学籍学校就读不满三年的,中考时不享受指标生待遇。
(二)徐州市欣欣中学(徐州高级中学北校区)和科技中学施教区内的小学毕业生也可以选择到徐州市第八中学报名。三校之间不得兼报。
(三)徐州市第三十四中学招收中石油管道二公司职工的学龄儿童。另外,在东到解放南路、北京北路,南到泉山区区界,西到金山南路,北到金山东路的范围内,通过自主报名、电脑派位方式招收200名新生。
(四)徐州市第三十六中学招收中石化管道储运公司和江苏师大职工的学龄儿童。另外,在东到迎宾大道,南到泉山区区界,西到北京路,北到三环南路的范围内和居住在铜山新区持有市区户口的小学毕业生中通过自主报名、电脑派位方式招收120名新生。
(五)东到汉源大道、南到昆仑大道、西北到黄河故道范围内,有新城区住房和同址户籍的小学毕业生及符合条件的外来务工随迁子女,2023年可以申请到新元中学或镜泊路学校初中入学。
(六)各民办初中要严格遵守国家及省市有关规定,在审批地教育机关或市教育局批准的范围内进行招生,落实招生宣传备案制。招生简章和广告备案邮箱为xzsywjyzsba@163.com。
七、工作要求
(一)所有公办、民办初中必须全面落实省教育厅“十个严禁”要求,严格按照规定时间、范围、招生计划和程序招生,坚决执行免试入学规定,全面清理取消不合规的入学证明材料,不得超出教育行政部门规定增设限制条件,拒绝或变相拒绝适龄儿童少年报名。各校要严格实行均衡分班,不得以分层走班等形式变相分快慢班。
(二)各学校要坚持正确育人导向,不得违规宣传,更不得违规炒作。严格落实招生宣传备案制,重要招生信息须经当地教育行政部门审核后方可发布。要坚持公开、公平、公正的原则,通过校园网站、宣传橱窗、手机APP等向社会及学生家长公布招生信息、咨询电话和招生范围,主动接受社会监督。要积极做好新生报名工作,对学生家长提出的问题要耐心解释,不推诿、不扯皮,切实维护教育形象。要做好舆情与风险防控,编制招生工作预案,扎实做好维护稳定、舆情引导等工作,确保义务教育学校招生入学工作平稳有序。
(三)各学校要严格执行中小学教育收费政策和收费标准,规范教育收费行为,如实公示,不擅自增加收费项目,不得在学生录取前收取任何费用。
(四)各学校要全面通过市“阳光招生平台”实施网上招生,主动接受省招生平台监管。严格执行学籍管理规定,按照“一人一籍、籍随人走、终身不变”要求,所有学校要做好学籍注册和管理,确保招生计划、录取名单、学籍注册、实际在校就读相一致,全面禁止借读,不得擅自为违规招收的学生和违规转学的学生办理学籍注册、转接手续。对非电脑派位初中,多子女家庭有“长幼随学”需求的,同等条件下优先接受转学申请。
(五)市教育局将建立招生工作督查考核机制,对违规招生行为从严查处。市教育局招生报名工作咨询、举报电话:83711070(基教处)、83724931(督导处)、83723007(监审处)、83715579(高宣处)。各区教育(教体)局也要相应设立咨询、举报电话,加强对所属初中招生工作的监督和管理,确保初中招生工作规范有序进行。
附件1:市教育局直属公办初中施教区范围
1.徐州市欣欣中学(徐州高级中学北校区):东到故黄河,南到淮海东路、溢洪道,西到中山北路、彭城路、步行街、云东二道街,北到故黄河。
2.徐州市第八中学:东到彭城路、步行街、云东二道街,南到溢洪道,西到中山南路、湖东路,北到淮海东路。
3.徐州市第十中学(徐州市第三中学实验学校):东到津浦铁路、坝子街,南到陇海铁路、闸口东街,西到煤港路、中山北路,北到二环北路、煤港路。
4.徐州市第十三中学:东到中山路、湖东路、金山南路,南到泉山区区界,西到苏堤北路、矿山东路、煤建路、纺织东路、湖中路,北到故黄河、天山绿洲南墙、淮海西路、明珠路。
5.徐州市王杰中学:东到云龙区区界、东三环路、假山南北路,南到故黄河、东丰路、黄山小区A、B区和城建家园南墙、黄山大道延长段,西到津浦铁路,北到响山路、云龙区区界。
6.徐州市第二十二中学(徐州市第一中学实验学校):东到马场湖西路、中山北路,南到故黄河、天山绿洲南墙、淮海西路,西到三环西路、二环西路,北到九里山。
7.徐州市科技中学:东到故黄河,南到泉山区区界,西到湖东路、金山南路,北到溢洪道;居住在铜山新区持市区户口的小学毕业生。
8.徐州市第三十一中学:东到二环西路、苏堤北路、煤建路、纺织东路、湖中路,南到明珠路、湖北路、珠山西路、泉山区区界,西到三环西路、泉山区区界,北到矿山路、徐萧公路。
9.徐州市西苑中学:东到二环西路,南到矿山路,西到三环西路,北到故黄河。
10.徐州市第三十二中学:东到大庆路、下淀南路、下淀北路、铁路29宿舍东墙,南到下淀路、白云路、津浦东路,西到津浦铁路西线路,北到铁路29宿舍北墙。
11.徐州市第三十三中学:东到津浦铁路,南到建国东路、故黄河,西到坝子街、故黄河、中山北路,北到闸口东街、陇海铁路。
12.徐州市第三十五中学:东到津浦铁路,南到故黄河,西到故黄河,北到建国东路。
13.徐州市东苑中学:东到庆丰路,南到陇海铁路,西到三环东路,北到和平大道。
14.徐州市新元中学:东到云龙区区界,南到太行路,西到汉源大道,北到故黄河。
附件2:2023年市区初中招生工作日程安排表


原文标题:关于做好2023年徐州市区初中学校招生工作的通知
文章来源:http://jyj.xz.gov.cn/govxxgk/jyj/2023-06-12/a0c0fc90-b3f6-4242-b73b-235713db375c.html