
一、基本原则
1.坚持免试划片、就近入学的原则。义务教育阶段学校新生入学工作坚持免试划片、就近入学的原则,市教体局依据学校与人口分布状况,确定义务教育阶段学校招生区划。
2.坚持严控“大班额”的原则。普通高中班额控制在50人以内,义务教育学校班额不得超出54人。
3.坚持“户籍登记为主,住房登记为辅,就业经营补充”的入学登记原则。各校依据监护人(父母或法定监护人)和新入学学生户籍及家庭住址,明确新生录取规定,有序安排本辖区所有适龄儿童就近入学。户籍变动时间须在2022年8月31日前(含8月31日),户主必须是适龄儿童的父母、法定监护人、祖父母或外祖父母。
4.坚持均衡分班的原则。义务教育学校要均衡配备科任教师,按照“先搭配教师、后组织分班”的原则,严禁设立重点班、实验班、火箭班、子弟班等名目的“特殊班级”。城区义务教育学校起始年级分班须经市教体局审核把关,在确认学校均衡分班后,由市教体局现场监督学校开展随机抽签搭配科任教师工作。
5.坚持统筹保障不同群体平等入学的原则。统筹安排市域内义务教育阶段学生学位,依据有关政策法规,合理安排进城务工人员随迁子女、孤儿、留守儿童、移民搬迁户子女的义务教育入学工作,确保应入尽入。认真落实烈士子女、符合条件的现役军人子女、公安英模和因公牺牲伤残警察子女及其他各类优抚对象的教育优待政策,依法保障能够接受普通教育的适龄残疾儿童少年就近方便随班就读,对重度适龄残疾儿童少年,要统筹安排就近学校开展送教上门服务。
二、招生入学对象
1.高一年级招生对象:在延安市参加了2023年陕西省初中学业水平考试,其考试成绩达到延安市最低录取分数线并被子长市中学、子长市职业教育中心录取的考生。
2.七年级入学对象:具有子长市户籍或学籍的小学六年级毕业生。
3.小学一年级入学对象:2017年8月31日前出生的适龄儿童(含8月31日出生),未满6周岁的儿童不得提前入学。已建立小学学籍的学生不得再次按一年级新生报名入学。
三、招生入学办法
(一)普通高中
普通高中招生按照“成绩优先、服从志愿、底线控制、录满为止”的原则,由延安市教育局统筹管理,延安市考试管理中心具体实施,实行统一集中招生。
(二)职业高中
在延安市参加了2023年陕西省初中学业水平考试的考生均可填报子长市职业教育中心录取志愿。考试成绩达到最低分数控制线的考生将被录取。
(三)初级中学(含九年制学校)
1.镇(街道、便民服务中心)初级中学招生规定。
镇(街道)中心小学与村级完全小学六年级毕业生就近升入辖区内对应的初级中学,九年制学校的小学毕业生直升到该校初中部就读。栾家坪街道的小学毕业生,直接升入该辖区初级中学就读;史家畔便民服务中心的小学毕业生到杨家园则镇中心学校初中部就读。
2.市直初级中学招生规定。
(1)招生对象。瓦窑堡街道、秀延街道辖区内的小学毕业生,杨家园则镇吴家寨则小学毕业生。
(2)招生办法。依据中小学生学籍管理系统信息,市教体局按照“多校划片、生源均衡、相对就近、统筹兼顾”的原则,将城区小学毕业生通过电脑随机派位到秀延初级中学、红彦中学、子长市初级中学(原第一小学校址,冯家屯小学对面)、子长市中学初中部就读。
(3)招生计划(七年级)。秀延初级中学设20个教学班;红彦中学设6个教学班;子长市初级中学设16个教学班;子长市中学初中部设6个教学班。
(四)小学
1.农村小学
各镇(街道、便民服务中心)公民办幼儿园大班毕业的适龄儿童,就近升入该辖区小学或九年制学校小学部。
2.城区小学
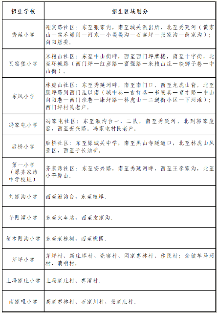
(1)招生区划
详见《子长市城区小学一年级招生区划一览表》(附后)。
(2)入学办法
城区公办幼儿园和市教体局批准设立的民办幼儿园的适龄儿童,由各招生学校对照《子长市城区小学一年级招生区划一览表》,依据适龄儿童报名登记的相关信息与学前教育学籍管理系统信息,按照招生计划和学区规定,分批次登记入学。第一批次学位登记满员的学校,不再登记第二批次的入学对象,其他批次以此类推。学区内的适龄儿童与其法定监护人必须共同具有瓦窑堡街道、秀延街道户籍,且在同一个户口簿上。若户籍所对应学校的学位已满,适龄儿童由市教体局统筹调整至城区有学位的学校就读。
第一批次:监护人既有城区户口,又有城区房产,且居住地与户籍信息一致。
适龄儿童与其法定监护人(父亲、母亲,以下统一简称为法定监护人)共同具有瓦窑堡街道或秀延街道户籍,同时法定监护人在该街道辖区内拥有房产,且户籍信息与其对应的不动产权证书登记信息一致。
商铺、商业门面房、储藏室、车库、地下室、厂房等其他非居住房产和租赁居住房等,不作为学生入学的房产依据(下同)。
第二批次:监护人有城区户口,无城区房产。
适龄儿童与其法定监护人共同具有瓦窑堡街道、秀延街道户籍,法定监护人无房产。
第三批次:监护人无城区户口,有城区房产。
适龄儿童与其法定监护人具有子长市非瓦窑堡街道、秀延街道户籍,并在同一个户口簿上,法定监护人在上述两个街道辖区内拥有房产。
第四批次:监护人非子长市户籍,但有子长市城区房产。
适龄儿童与其法定监护人系非子长市户籍,并在同一个户口簿上,法定监护人在瓦窑堡街道、秀延街道辖区内拥有房产。
第五批次:适龄儿童与其法定监护人具有子长市户籍,并在同一个户口簿上,但不是瓦窑堡街道、秀延街道辖区户籍,法定监护人在瓦窑堡街道或秀延街道辖区拥有小产权房,或者其法定监护人在城区经商、办企业、务工居住者。
第六批次:适龄儿童系非子长市户籍,法定监护人无对应招生区划内房产,但法定监护人在城区经商或务工,并持有营业执照、务工合同及居住证者。
(3)时间安排
城区小学一年级招生入学工作分两个阶段进行,其他镇(街道、便民服务中心)小学一年级统一在2023年8月27日报名。
第一阶段:政策宣传(8月15日—8月20日)。
第二阶段:分批次登记报名(8月21日—25日)。
第一、二批次:8月21日;
第三、四批次:8月22日;
第五批次:8月23日—24日;
第六批次:8月25日。
(4)城区小学一年级新生入学有关规定
①为确保进城务工人员随迁子女顺利入学,特将刘家沟小学、稍木则沟小学、芽坪小学、上冯家庄小学、芋则湾小学和南家咀小学确定为进城务工人员随迁子女就读学校。若家长贻误适龄儿童入学登记时间,或者提供虚假证明材料者,取消其子女本年度在户籍对应的学区学校就读资格,由其家长负责联系有空余学位的学校入学或由市教体局安排至城郊有学位的学校就读。
②第五批次、第六批次入学时,必须向现居住地就近学校提供监护人拥有小产权房满3年时间的举证材料。或提供截止适龄儿童入学时间为准,近5年的营业执照、税务登记证、水电气交费票据、居住证等证明材料,进行入学登记。登记后由学校组织人员进行入户调查核实,监护人确系拥有小产权房,或者经商、打工连续租住5年以上者在学校有空余学位的情况下安排其子女入学。如无空余学位,有关学校要以公告形式告知家长,让其选择城区指定的专供务工人员随迁子女就读的学校登记入学。
四、一年级招生区划
正在阅读:
2023年陕西延安子长市中小学招生入学工作实施方案要点[8月21日-25日登记报名]08-16
宁夏2020年证券从业资格考试准考证打印入口已开通(9月7日-9月12日)11-20
云南师范大学2017年本科招生简章01-09
红米Note11TPro+和红米Note11TPro区别是什么-手机最新参数对比06-13
2017年贵州安全工程师报名时间、报名入口【7月28日-8月21日】01-23
教师培训心得体会总结【精粹版】10-18
我和书的故事作文500字09-28
广西2016年成人高考试题及答案:政治03-27
离别在秋季作文800字12-24