>
【文档预览】 文档大全网整理发布2022-2023学年北京密云区初三第一学期物理期末试卷及答案(Word版),前五页预览如下:
本文来源:https://www.wddqw.com/9Amv.html
相关文章:
正在阅读:
2022-2023学年北京密云区初三第一学期物理期末试卷及答案(Word版)08-08
2021山东烟台市福山区卫健系统招聘简章【50人】(第二批)08-15
韩国留学打工政策解析介绍09-24
2021年四年级暑假英语作文,2021年暑假趣闻英语作文08-12
2018年期货从业资格考试试题每日一练(9.4)07-28
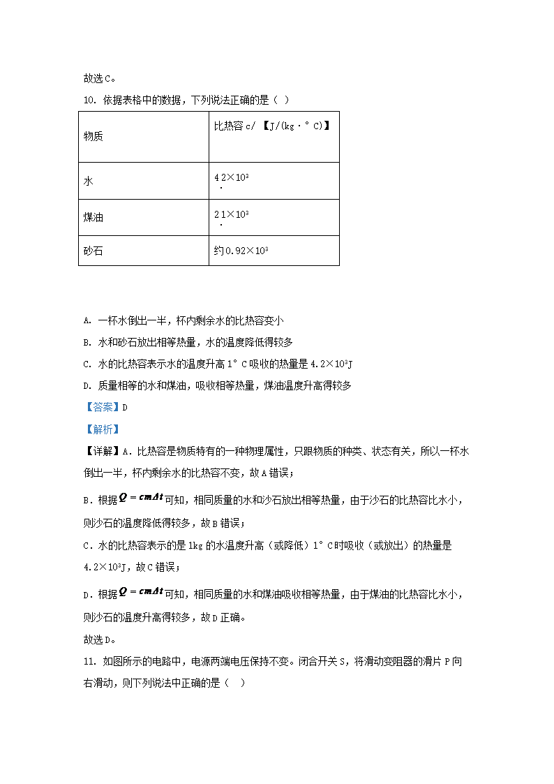
我的心爱之物小猫作文800字06-17
2018广东高考成绩查询入口【6月25日12:00起开通】06-15
小学一年级经典美文阅读《沙漠里的勇者》09-30
2018河南郑州市第四十七中学教师招聘公告【30人】08-14
2019年重庆九龙坡中考数学真题及答案B卷(Word版)07-18
2022年上海嘉定普通高中学业水平等级性考试时间:6月18日-6月19日06-07